电脑桌面
添加蜗牛文库到电脑桌面
安装后可以在桌面快捷访问

2023年江西省南昌高三生物上学期第三次月考新人教版.docxVIP免费

2023年江西省南昌高三生物上学期第三次月考新人教版.docx_第1页
2023年江西省南昌高三生物上学期第三次月考新人教版.docx_第2页
2023年江西省南昌高三生物上学期第三次月考新人教版.docx_第3页
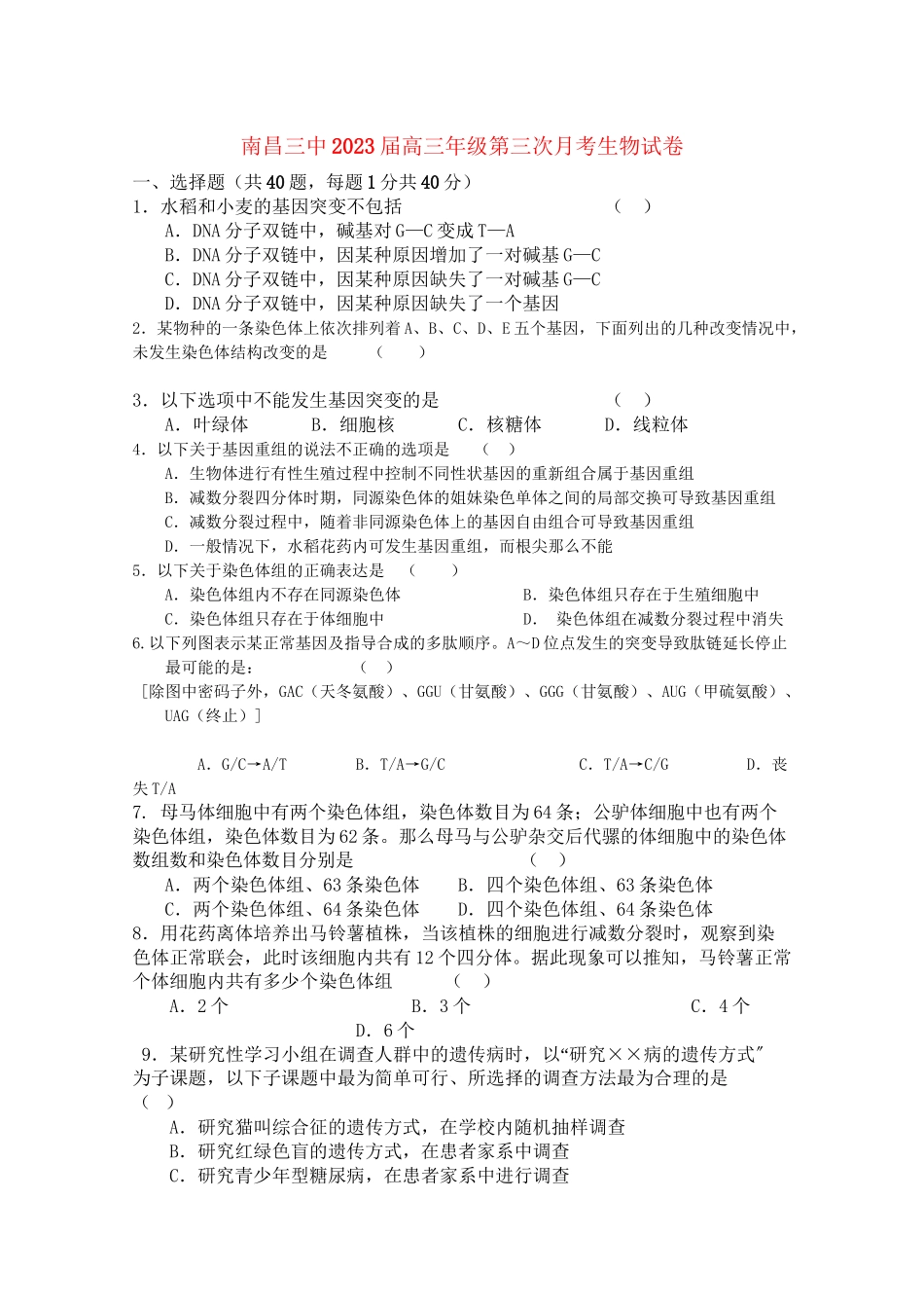
南昌三中2023届高三年级第三次月考生物试卷一、选择题(共40题,每题1分共40分)1.水稻和小麦的基因突变不包括()A.DNA分子双链中,碱基对G—C变成T—AB.DNA分子双链中,因某种原因增加了一对碱基G—CC.DNA分子双链中,因某种原因缺失了一对碱基G—CD.DNA分子双链中,因某种原因缺失了一个基因2.某物种的一条染色体上依次排列着A、B、C、D、E五个基因,下面列出的几种改变情况中,未发生染色体结构改变的是()3.以下选项中不能发生基因突变的是()A.叶绿体B.细胞核C.核糖体D.线粒体4.以下关于基因重组的说法不正确的选项是()A.生物体进行有性生殖过程中控制不同性状基因的重新组合属于基因重组B.减数分裂四分体时期,同源染色体的姐妹染色单体之间的局部交换可导致基因重组C.减数分裂过程中,随着非同源染色体上的基因自由组合可导致基因重组D.一般情况下,水稻花药内可发生基因重组,而根尖那么不能5.以下关于染色体组的正确表达是()A.染色体组内不存在同源染色体B.染色体组只存在于生殖细胞中C.染色体组只存在于体细胞中D.染色体组在减数分裂过程中消失6.以下列图表示某正常基因及指导合成的多肽顺序。A~D位点发生的突变导致肽链延长停止最可能的是:()[除图中密码子外,GAC(天冬氨酸)、GGU(甘氨酸)、GGG(甘氨酸)、AUG(甲硫氨酸)、UAG(终止)]A.G/C→A/TB.T/A→G/CC.T/A→C/GD.丧失T/A7.母马体细胞中有两个染色体组,染色体数目为64条;公驴体细胞中也有两个染色体组,染色体数目为62条。那么母马与公驴杂交后代骡的体细胞中的染色体数组数和染色体数目分别是()A.两个染色体组、63条染色体B.四个染色体组、63条染色体C.两个染色体组、64条染色体D.四个染色体组、64条染色体8.用花药离体培养出马铃薯植株,当该植株的细胞进行减数分裂时,观察到染色体正常联会,此时该细胞内共有12个四分体。据此现象可以推知,马铃薯正常个体细胞内共有多少个染色体组()A.2个B.3个C.4个D.6个9“.某研究性学习小组在调查人群中的遗传病时,以研究××病的遗传方式〞为子课题,以下子课题中最为简单可行、所选择的调查方法最为合理的是()A.研究猫叫综合征的遗传方式,在学校内随机抽样调查B.研究红绿色盲的遗传方式,在患者家系中调查C.研究青少年型糖尿病,在患者家系中进行调查D.研究艾滋病的遗传方式,在市中心随机抽样调查10.甲家庭中丈夫患抗维生素D佝偻病,妻子表现正常;乙家庭中...

1、当您付费下载文档后,您只拥有了使用权限,并不意味着购买了版权,文档只能用于自身使用,不得用于其他商业用途(如 [转卖]进行直接盈利或[编辑后售卖]进行间接盈利)。
2、本站所有内容均由合作方或网友上传,本站不对文档的完整性、权威性及其观点立场正确性做任何保证或承诺!文档内容仅供研究参考,付费前请自行鉴别。
3、如文档内容存在违规,或者侵犯商业秘密、侵犯著作权等,请点击“违规举报”。

碎片内容

蜗牛文库的最新文档

二年级数学下册其中检测卷二年级数学下册其中检测卷附答案#期中测试卷.pdf
10.00金币
0下载
二年级数学下册期末质检卷(苏教版)二年级数学下册期末质检卷(苏教版)#期末复习 #期末测试卷 #二年级数学 #二年级数学下册#关注我持续更新小学知识.pdf
10.00金币
0下载
二年级数学下册期末混合运算专项练习二年级数学下册期末混合运算专项练习#二年级#二年级数学下册#关注我持续更新小学知识 #知识分享 #家长收藏孩子受益.pdf
10.00金币
1下载
二年级数学下册年月日三类周期问题解题方法二年级数学下册年月日三类周期问题解题方法#二年级#二年级数学下册#知识分享 #关注我持续更新小学知识 #家长收藏孩子受益.pdf
10.00金币
0下载
二年级数学下册解决问题专项训练二年级数学下册解决问题专项训练#专项训练#解决问题#二年级#二年级数学下册#知识分享.pdf
10.00金币
1下载
二年级数学下册还原问题二年级数学下册还原问题#二年级#二年级数学#关注我持续更新小学知识 #知识分享 #家长收藏孩子受益.pdf
10.00金币
1下载
二年级数学下册第六单元考试卷家长打印出来给孩子测试测试争取拿到高分!#小学二年级试卷分享 #二年级第六单考试数学 #第六单考试#二年级数学下册.pdf
10.00金币
0下载
二年级数学下册必背顺口溜口诀汇总二年级数学下册必背顺口溜口诀汇总#二年级#二年级数学下册 #知识分享 #家长收藏孩子受益 #关注我持续更新小学知识.pdf
10.00金币
0下载
二年级数学下册《重点难点思维题》两大问题解决技巧和方法巧算星期几解决周期问题还原问题强化思维训练老师精心整理家长可以打印出来给孩子练习#家长收藏孩子受益 #学霸秘籍 #思维训练 #二年级 #知识点总结.pdf
10.00金币
0下载
二年级数学下册 必背公式大全寒假提前背一背开学更轻松#二年级 #二年级数学 #二年级数学下册 #寒假充电计划 #公式.pdf
10.00金币
0下载
蜗牛文库+ 关注
实名认证
内容提供者

提供各种专业文档内容

确认删除?
QQ
  • QQ点击这里给我发消息
微信客服
  • 微信客服
回到顶部