电脑桌面
添加蜗牛文库到电脑桌面
安装后可以在桌面快捷访问

教学药历-.pdfVIP免费

教学药历-.pdf_第1页
教学药历-.pdf_第2页
教学药历-.pdf_第3页
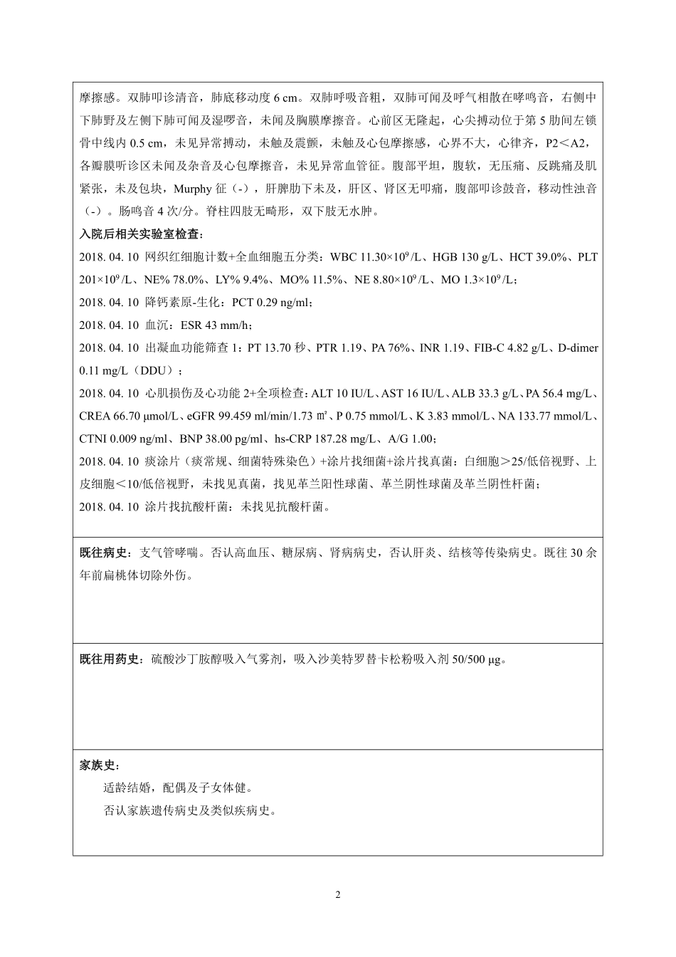
1教学药历建立日期:2018年04月16日建立人:姓名性别男出生日期年月日住院号住院时间年04月日出院时间年04月日籍贯民族汉工作单位家庭电话/手机号联系地址身高(cm)体重(kg)体重指数血型未查血压mmHg体表面积不良嗜好(烟、酒、药物依赖)无吸烟、饮酒不良嗜好主诉和现病史:主诉:间断喘憋20余年,咳嗽、咳痰半年,加重10余天。现病史:患者20余年前开始无诱因间断出现胸口发紧及喘憋症状,自觉呼吸时哮鸣音严重,静息、睡眠及活动均可发作,活动可使症状加剧,无法自行缓解,吸入硫酸沙丁胺醇吸入气雾剂后约1-2min可基本缓解,1-2月发作一次,不伴咳嗽、咳痰症状,长期吸入沙美特罗替卡松粉吸入剂50/500μg,1吸,Bid治疗,症状较稳定。半年前(2017.10)患者无明显诱因上述症状再发加重,频率较前明显增加,每日均可发作,出现咳嗽、咳痰症状,为白色粘液痰,痰量大,余症状程度较前加重,性质基本同前,吸入硫酸沙丁胺醇吸入气雾剂后症状可缓解,缓解时间仅维持数小时。10余天前患者上述症状继续较前加重,夜间畏寒,未测体温。1天前就诊于我院门诊,诊断为支气管哮喘;肺部感染,予注射用头孢哌酮钠舒巴坦钠抗感染,多索茶碱扩张支气管治疗,患者上述症状稍好转。现为进一步诊治入我院呼吸科病房。门诊化验:2018.04.09门诊血常规WBC14.98×109/L、NE12.30×109/L、CRP208mg/L;胸片提示双上肺高密度结节影,较前新显示,陈旧病变?双肺慢支样改变,伴双下肺局部支扩可能。诊断为:支气管哮喘急性加重;肺部感染。入院查体:T38.7℃,P101次/分,R16次/分,BP107/65mmHg。神志清楚,查体合作。全身皮肤黏膜无黄染、苍白、发绀、出血点、水肿、肝掌、蜘蛛痣。全身浅表淋巴结未触及肿大。头颅无畸形,双眼睑无水肿,结膜无苍白、充血、出血或水肿。口唇发绀,伸舌居中,无震颤,咽无充血,双侧扁桃体无肿大。颈无抵抗,未见颈动脉异常搏动及颈静脉怒张。气管居中,甲状腺无肿大,质软,未及结节,未及震颤,未闻及杂音。胸廓无畸形。呼吸动度一致,双侧语颤对称,未触及胸膜2摩擦感。双肺叩诊清音,肺底移动度6cm。双肺呼吸音粗,双肺可闻及呼气相散在哮鸣音,右侧中下肺野及左侧下肺可闻及湿啰音,未闻及胸膜摩擦音。心前区无隆起,心尖搏动位于第5肋间左锁骨中线内0.5cm,未见异常搏动,未触及震颤,未触及心包摩擦感,心界不大,心律齐,P2<A2,各瓣膜听诊区未闻及杂音及心包摩擦音,未见异常血管征。腹部平坦,腹软,无压痛、反跳痛及肌紧张...

1、当您付费下载文档后,您只拥有了使用权限,并不意味着购买了版权,文档只能用于自身使用,不得用于其他商业用途(如 [转卖]进行直接盈利或[编辑后售卖]进行间接盈利)。
2、本站所有内容均由合作方或网友上传,本站不对文档的完整性、权威性及其观点立场正确性做任何保证或承诺!文档内容仅供研究参考,付费前请自行鉴别。
3、如文档内容存在违规,或者侵犯商业秘密、侵犯著作权等,请点击“违规举报”。

碎片内容

蜗牛文库的最新文档

二年级数学下册其中检测卷二年级数学下册其中检测卷附答案#期中测试卷.pdf
10.00金币
0下载
二年级数学下册期末质检卷(苏教版)二年级数学下册期末质检卷(苏教版)#期末复习 #期末测试卷 #二年级数学 #二年级数学下册#关注我持续更新小学知识.pdf
10.00金币
0下载
二年级数学下册期末混合运算专项练习二年级数学下册期末混合运算专项练习#二年级#二年级数学下册#关注我持续更新小学知识 #知识分享 #家长收藏孩子受益.pdf
10.00金币
1下载
二年级数学下册年月日三类周期问题解题方法二年级数学下册年月日三类周期问题解题方法#二年级#二年级数学下册#知识分享 #关注我持续更新小学知识 #家长收藏孩子受益.pdf
10.00金币
0下载
二年级数学下册解决问题专项训练二年级数学下册解决问题专项训练#专项训练#解决问题#二年级#二年级数学下册#知识分享.pdf
10.00金币
1下载
二年级数学下册还原问题二年级数学下册还原问题#二年级#二年级数学#关注我持续更新小学知识 #知识分享 #家长收藏孩子受益.pdf
10.00金币
1下载
二年级数学下册第六单元考试卷家长打印出来给孩子测试测试争取拿到高分!#小学二年级试卷分享 #二年级第六单考试数学 #第六单考试#二年级数学下册.pdf
10.00金币
0下载
二年级数学下册必背顺口溜口诀汇总二年级数学下册必背顺口溜口诀汇总#二年级#二年级数学下册 #知识分享 #家长收藏孩子受益 #关注我持续更新小学知识.pdf
10.00金币
0下载
二年级数学下册《重点难点思维题》两大问题解决技巧和方法巧算星期几解决周期问题还原问题强化思维训练老师精心整理家长可以打印出来给孩子练习#家长收藏孩子受益 #学霸秘籍 #思维训练 #二年级 #知识点总结.pdf
10.00金币
0下载
二年级数学下册 必背公式大全寒假提前背一背开学更轻松#二年级 #二年级数学 #二年级数学下册 #寒假充电计划 #公式.pdf
10.00金币
0下载
蜗牛文库+ 关注
实名认证
内容提供者

提供各种专业文档内容

确认删除?
QQ
  • QQ点击这里给我发消息
微信客服
  • 微信客服
回到顶部