电脑桌面
添加蜗牛文库到电脑桌面
安装后可以在桌面快捷访问

2019年8月公共卫生执业医师资格考试第一单元真题试卷.pdfVIP免费

2019年8月公共卫生执业医师资格考试第一单元真题试卷.pdf_第1页
2019年8月公共卫生执业医师资格考试第一单元真题试卷.pdf_第2页
2019年8月公共卫生执业医师资格考试第一单元真题试卷.pdf_第3页
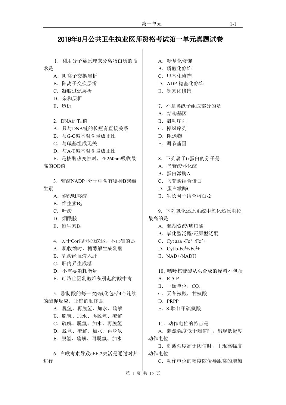
第一单元1-1第1页共15页1.利用分子筛原理来分离蛋白质的2019年8月公共卫生执业医师资格考试第一单元真题试卷技术是A.阴离子交换层析B.阳离子交换层析C.凝胶过滤层析D.亲和层析E.透析2.DNA的Tm值A.只与DNA链的长短有直接关系B.与G-C碱基对含量成正比C.与碱基组成无关D.与A-T碱基对含量成正比E.是核酸热变性时,在260nm吸收最高的OD值3.辅酶NADP+分子中含有哪种B族维生素A.磷酸吡哆醛B.维生素B2C.叶酸D.烟酰胺E.维生素B14.关于Cori循环的叙述,不正确的是A.肌收缩时,糖酵解生成乳酸B.乳酸经血液入肝C.肝内异生成糖D.不需要消耗能量E.可防止因乳酸堆积引起的酸中毒5.脂肪酸的每一次β氧化包括4个连续的酶促反应,正确的顺序是A.脱氢、再脱氢、加水、硫解B.脱氢、加水、再脱氢、硫解C.硫解、脱氢、加水、再脱氢D.脱氢、硫解、加水、再脱氢E.脱氢、硫解、再脱氢、加水6.白喉毒素导致eEF-2失活是通过对其进行A.糖基化修饰B.磷酸化修饰C.甲基化修饰D.ADP-糖基化修饰E.泛素化修饰7.不是操纵子组成部分的是A.结构基因B.启动序列C.操纵序列D.阻遏物E.调节基因8.下列属于G蛋白的分子是A.鸟苷酸环化酶B.蛋白激酶AC.鸟苷酸结合蛋白D.蛋白激酶CE.生长因子结合蛋白-29.下列氧化还原系统中氧化还原电位最高的是A.延胡索酸/琥珀酸B.氧化型泛醌/还原型泛醌C.Cytaaa3-Fe3+/Fe2+D.Cytb-Fe3+/Fe2+E.NAD+/NADH10.嘌呤核苷酸从头合成的原料不包括A.R-5-PB.一碳单位,CO2C.天冬氨酸,甘氨酸D.PRPPE.S-腺苷甲硫氨酸11.动作电位的特点是A.刺激强度低于阈值时,出现低幅度动作电位B.刺激强度高于阈值时,出现高幅度动作电位C.动作电位的幅度随传导距离的增加第一单元1-1第2页共15页而减小D.同一个细胞产生的动作电位幅度和持续时间相同E.动作电位传导速度取决于刺激强度12.关于血浆渗透压的叙述,正确的是A.血浆晶体渗透压主要来自血浆中的蛋白质B.血浆胶体渗透压主要来自血浆中的电解质C.血浆晶体渗透压在调节血管内、外水平衡中起重要作用D.血浆胶体渗透压对保持细胞内、外水的平衡极为重要E.血浆与组织液的晶体渗透压基本相等13.可以促进微循环营养通路开放的物质是A.乙酰胆碱B.肾上腺素C.去甲肾上腺素D.尿素E.血管升压素14.下列可以促进组织液进入毛细血管的是A.毛细血管血压增高B.血浆胶体渗透压增高C.组织胶体渗透压增高D.组织液静水压降低E.毛细血管壁通透性降低15.胰腺分泌到...

1、当您付费下载文档后,您只拥有了使用权限,并不意味着购买了版权,文档只能用于自身使用,不得用于其他商业用途(如 [转卖]进行直接盈利或[编辑后售卖]进行间接盈利)。
2、本站所有内容均由合作方或网友上传,本站不对文档的完整性、权威性及其观点立场正确性做任何保证或承诺!文档内容仅供研究参考,付费前请自行鉴别。
3、如文档内容存在违规,或者侵犯商业秘密、侵犯著作权等,请点击“违规举报”。

碎片内容

蜗牛文库的最新文档

二年级数学下册其中检测卷二年级数学下册其中检测卷附答案#期中测试卷.pdf
10.00金币
0下载
二年级数学下册期末质检卷(苏教版)二年级数学下册期末质检卷(苏教版)#期末复习 #期末测试卷 #二年级数学 #二年级数学下册#关注我持续更新小学知识.pdf
10.00金币
0下载
二年级数学下册期末混合运算专项练习二年级数学下册期末混合运算专项练习#二年级#二年级数学下册#关注我持续更新小学知识 #知识分享 #家长收藏孩子受益.pdf
10.00金币
1下载
二年级数学下册年月日三类周期问题解题方法二年级数学下册年月日三类周期问题解题方法#二年级#二年级数学下册#知识分享 #关注我持续更新小学知识 #家长收藏孩子受益.pdf
10.00金币
0下载
二年级数学下册解决问题专项训练二年级数学下册解决问题专项训练#专项训练#解决问题#二年级#二年级数学下册#知识分享.pdf
10.00金币
1下载
二年级数学下册还原问题二年级数学下册还原问题#二年级#二年级数学#关注我持续更新小学知识 #知识分享 #家长收藏孩子受益.pdf
10.00金币
1下载
二年级数学下册第六单元考试卷家长打印出来给孩子测试测试争取拿到高分!#小学二年级试卷分享 #二年级第六单考试数学 #第六单考试#二年级数学下册.pdf
10.00金币
0下载
二年级数学下册必背顺口溜口诀汇总二年级数学下册必背顺口溜口诀汇总#二年级#二年级数学下册 #知识分享 #家长收藏孩子受益 #关注我持续更新小学知识.pdf
10.00金币
0下载
二年级数学下册《重点难点思维题》两大问题解决技巧和方法巧算星期几解决周期问题还原问题强化思维训练老师精心整理家长可以打印出来给孩子练习#家长收藏孩子受益 #学霸秘籍 #思维训练 #二年级 #知识点总结.pdf
10.00金币
0下载
二年级数学下册 必背公式大全寒假提前背一背开学更轻松#二年级 #二年级数学 #二年级数学下册 #寒假充电计划 #公式.pdf
10.00金币
0下载
蜗牛文库+ 关注
实名认证
内容提供者

提供各种专业文档内容

确认删除?
QQ
  • QQ点击这里给我发消息
微信客服
  • 微信客服
回到顶部