电脑桌面
添加蜗牛文库到电脑桌面
安装后可以在桌面快捷访问

高速公路建设管理现代化理论研究与实践探索_马书红.pdfVIP免费

高速公路建设管理现代化理论研究与实践探索_马书红.pdf_第1页
高速公路建设管理现代化理论研究与实践探索_马书红.pdf_第2页
高速公路建设管理现代化理论研究与实践探索_马书红.pdf_第3页
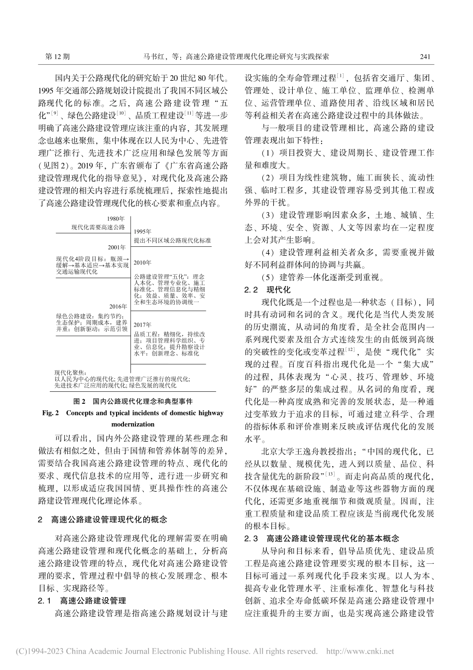
第39卷第12期2022年12月公路交通科技JournalofHighwayandTransportationResearchandDevelopmentVol.39No.12Dec.2022收稿日期:2020-12-17基金项目:国家自然科学基金项目(51878062);广东省交通运输厅科技计划项目(2017-005);陕西省自然科学基础研究计划项目(2020JM-246);高等学校学科创新引智计划资助项目(B20035).作者简介:马书红(1975-),女,河北藁城人,教授.(msh@chd.edu.cn)doi:10.3969/j.issn.1002-0268.2022.12.029高速公路建设管理现代化理论研究与实践探索马书红1,2,王元庆1,2,岳敏1,陈西芳1,杨涛1(1.长安大学运输工程学院,陕西西安710064;2.生态安全屏障区交通网设施管控及循环修复技术交通运输行业重点实验室,陕西西安710064)摘要:高速公路项目投资大、建设周期长、影响因素众多,积极探索高速公路建设管理现代化理论和实践、进一步提升其建设管理水平十分必要。在系统总结国内外公路现代化发展历程及关注重点的基础上,明确了高速公路建设管理现代化的基本概念和核心要义,将其核心要义简化归结为“智、造、品质”。从现代化的要素、时间维⁃对象维⁃要素维三维结构、现代化体系3个方面深刻剖析了高速公路建设管理现代化的内涵。基于人本化、专业化、标准化、智慧化、科技创新、绿色环保6个方面,提出了高速公路建设管理现代化的体系框架,形成了相应的内涵分析表,进一步明确了高速公路建设管理现代化体系的内涵、目标、理念和实施关键。从创建和评估2个阶段探讨了高速公路建设管理现代化的门槛进入和水平评估。遵循内涵/理念⁃目标⁃指标和标准的逻辑思路,基于广东省高速公路建设管理现代化评估构建了覆盖全面、层次分明的指标体系,并将指标分为控制项指标、评分项指标和加分项指标。结果表明:所构建的高速公路建设管理现代化评估指标体系能够量化高速公路现代化程度,提高高速公路建设管理的效能、效益和效率,能够推动高速公路建设管理的人本化、产业化和智慧化发展,对高速公路现代化建设管理评估具有实际应用价值。关键词:运输经济;高速公路;综合评价;建设管理;现代化;体系;评价指标中图分类号:U411文献标识码:A文章编号:1002-0268(2022)12-...

1、当您付费下载文档后,您只拥有了使用权限,并不意味着购买了版权,文档只能用于自身使用,不得用于其他商业用途(如 [转卖]进行直接盈利或[编辑后售卖]进行间接盈利)。
2、本站所有内容均由合作方或网友上传,本站不对文档的完整性、权威性及其观点立场正确性做任何保证或承诺!文档内容仅供研究参考,付费前请自行鉴别。
3、如文档内容存在违规,或者侵犯商业秘密、侵犯著作权等,请点击“违规举报”。

碎片内容

蜗牛文库的最新文档

二年级数学下册其中检测卷二年级数学下册其中检测卷附答案#期中测试卷.pdf
10.00金币
0下载
二年级数学下册期末质检卷(苏教版)二年级数学下册期末质检卷(苏教版)#期末复习 #期末测试卷 #二年级数学 #二年级数学下册#关注我持续更新小学知识.pdf
10.00金币
0下载
二年级数学下册期末混合运算专项练习二年级数学下册期末混合运算专项练习#二年级#二年级数学下册#关注我持续更新小学知识 #知识分享 #家长收藏孩子受益.pdf
10.00金币
1下载
二年级数学下册年月日三类周期问题解题方法二年级数学下册年月日三类周期问题解题方法#二年级#二年级数学下册#知识分享 #关注我持续更新小学知识 #家长收藏孩子受益.pdf
10.00金币
0下载
二年级数学下册解决问题专项训练二年级数学下册解决问题专项训练#专项训练#解决问题#二年级#二年级数学下册#知识分享.pdf
10.00金币
1下载
二年级数学下册还原问题二年级数学下册还原问题#二年级#二年级数学#关注我持续更新小学知识 #知识分享 #家长收藏孩子受益.pdf
10.00金币
1下载
二年级数学下册第六单元考试卷家长打印出来给孩子测试测试争取拿到高分!#小学二年级试卷分享 #二年级第六单考试数学 #第六单考试#二年级数学下册.pdf
10.00金币
0下载
二年级数学下册必背顺口溜口诀汇总二年级数学下册必背顺口溜口诀汇总#二年级#二年级数学下册 #知识分享 #家长收藏孩子受益 #关注我持续更新小学知识.pdf
10.00金币
0下载
二年级数学下册《重点难点思维题》两大问题解决技巧和方法巧算星期几解决周期问题还原问题强化思维训练老师精心整理家长可以打印出来给孩子练习#家长收藏孩子受益 #学霸秘籍 #思维训练 #二年级 #知识点总结.pdf
10.00金币
0下载
二年级数学下册 必背公式大全寒假提前背一背开学更轻松#二年级 #二年级数学 #二年级数学下册 #寒假充电计划 #公式.pdf
10.00金币
0下载
蜗牛文库+ 关注
实名认证
内容提供者

提供各种专业文档内容

确认删除?
QQ
  • QQ点击这里给我发消息
微信客服
  • 微信客服
回到顶部