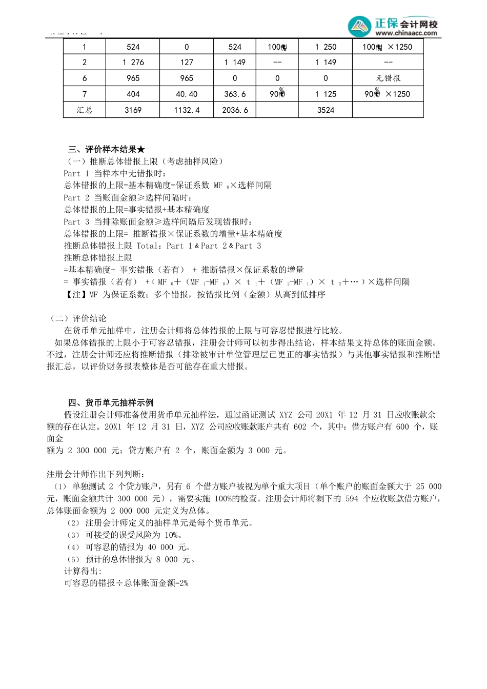
注册会计师-审第10讲货币单元抽样推断总体错报及评价样本结果考前精准押题微信:2977945028二、推断总体的错报★推断错报原理:逻辑单元的错报就是该货币单元的错报(每一元的错报),该货币单元是整个选样区间的代表,表明该选样间隔内所有的货币单元都有错报。汇总错报三步:Step1逻辑单元账面金额≥选样间隔时:推断的错报=逻辑单元的实际错报(事实错报)Step2逻辑单元账面金额<选样间隔时:Step3推断总体的错报:Step1推断的错报+Step2推断的错报1.如果逻辑单元的账面金额大于或等于选样间隔,推断的错报就是该逻辑单元的实际错报金额。当逻辑单元账面金额≥选样间隔时:样本推断的错报=逻辑单元的实际错报2.如果逻辑单元的账面金额小于选样间隔,首先计算存在错报的所有逻辑单元的错报百分比(每一元的错报),再用这个错报百分比乘以选样间隔,得出推断错报的金额。当逻辑单元账面金额<选样间隔时:(1)计算错报比例(2)推断区间错报推断区间错报=t×选样间距3.推断总体错报总体错报=事实错报+第1个错报推断的区间错报+第2个错报推断的区间错报+…=事实错报+(t1+t2+…)×抽样间距例如:注册会计师欲从9张销售发票组成的总体中选择4张进行测试,已知9张发票总计金额为5000元。注册会计师拟抽取4个样本,抽样间隔1250,起点数为500。分别选择了第1,2,6,7张销售发票进行测试。项目号发票金额审定金额差额①判断②错报比例③推断错报1524052421276127114969659650740440.40363.6汇总31691132.42036.6项目号发票金额审定金额差额错报比推断错报备注注册会计师-审152405241001250100×1250212761271149--1149--6965965000无错报740440.40363.690112590×1250汇总31691132.42036.63524三、评价样本结果★(一)推断总体错报上限(考虑抽样风险)Part1当样本中无错报时:总体错报的上限=基本精确度=保证系数MF0×选样间隔Part2当账面金额≥选样间隔时:总体错报的上限=事实错报+基本精确度Part3当排除账面金额≥选样间隔后发现错报时:总体错报的上限=推断错报×保证系数的增量+基本精确度推断总体错报上限Total:Part1﹠Part2﹠Part3推断总体错报上限=基本精确度+事实错报(若有)+推断错报×保证系数的增量=事实错报(若有)+﹝MF0+(MF1-MF0)×t1+(MF2-MF1)×t2+…﹞×选样间隔【注】MF为保证系数;多个错报,按错报比例(金额)从高到低排序(二)评价结论在货币单元抽样中,注册会计师将总体错报的上限与可容忍错报进行比...