电脑桌面
添加蜗牛文库到电脑桌面
安装后可以在桌面快捷访问

第0119.3讲 被审单位性质、会计政策选用、目标、战略及经营风险、业绩评价_create.docxVIP免费

第0119.3讲 被审单位性质、会计政策选用、目标、战略及经营风险、业绩评价_create.docx_第1页
第0119.3讲 被审单位性质、会计政策选用、目标、战略及经营风险、业绩评价_create.docx_第2页
第0119.3讲 被审单位性质、会计政策选用、目标、战略及经营风险、业绩评价_create.docx_第3页
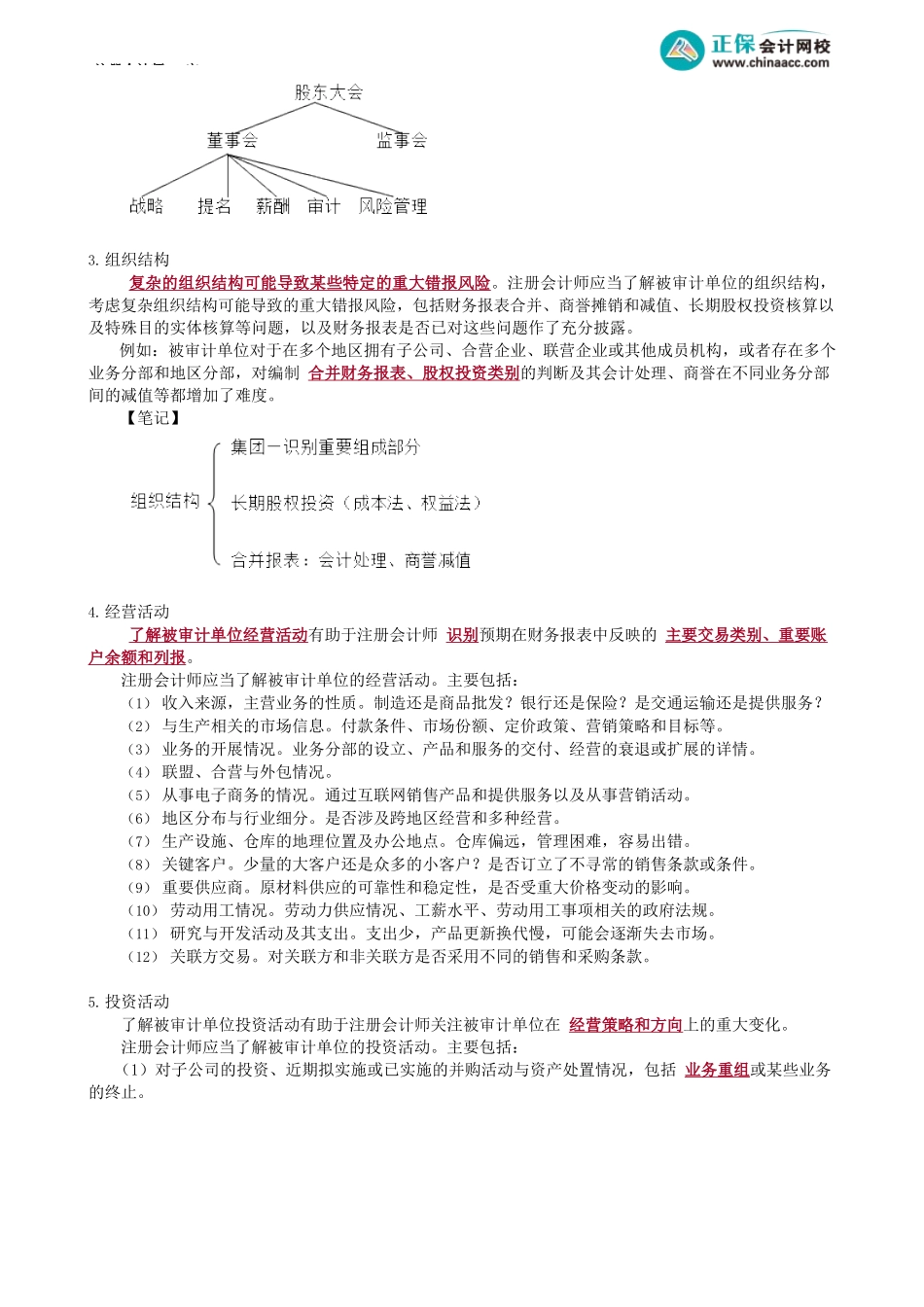
注册会计师-审第19.3讲被审单位性质、会计政策选用、目标、战略及经营风险、业绩评价考前精准押题微信:2977945028考点三被审计单位的性质★“三个结构,三个活动+一个报告”1.所有权结构对被审计单位所有权结构的了解有助于注册会计师识别关联方关系并了解被审计单位的决策过程。同时,注册会计师可能需要对其控股母公司(股东)的情况作进一步的了解,包括控股母公司的所有权性质,管理风格及其对被审计单位经营活动及财务报表可能产生的影响;控股母公司与被审计单位在资产、业务、人员、机构、财务等方面是否分开,是否存在占用资金等情况;控股母公司是否施加压力,要求被审计单位达到其设定的财务业绩目标。【拓展】了解被审计单位所有权结构,即了解被审计单位:(1)属于国有企业、外商投资企业、民营企业还是其他类型;(2)所有者和其他人员或单位的名称以及与被审计单位之间的关系,即关联方关系;(3)控股母公司。【笔记】2.治理结构(影响财务报表层次的重大错报风险)良好的治理结构可以对被审计单位的经营和财务运作实施有效的监督,从而降低财务报表发生重大错报的风险。例如,董事会的构成情况、董事会内部是否有独立董事;治理结构中是否设有审计委员会或监事会及其运作情况;治理层能否独立于管理层对被审计单位事务(包括财务报告)作出客观判断。【笔记】注册会计师-审3.组织结构复杂的组织结构可能导致某些特定的重大错报风险。注册会计师应当了解被审计单位的组织结构,考虑复杂组织结构可能导致的重大错报风险,包括财务报表合并、商誉摊销和减值、长期股权投资核算以及特殊目的实体核算等问题,以及财务报表是否已对这些问题作了充分披露。例如:被审计单位对于在多个地区拥有子公司、合营企业、联营企业或其他成员机构,或者存在多个业务分部和地区分部,对编制合并财务报表、股权投资类别的判断及其会计处理、商誉在不同业务分部间的减值等都增加了难度。【笔记】4.经营活动了解被审计单位经营活动有助于注册会计师识别预期在财务报表中反映的主要交易类别、重要账户余额和列报。注册会计师应当了解被审计单位的经营活动。主要包括:(1)收入来源,主营业务的性质。制造还是商品批发?银行还是保险?是交通运输还是提供服务?(2)与生产相关的市场信息。付款条件、市场份额、定价政策、营销策略和目标等。(3)业务的开展情况。业务分部的设立、产品和服务的交付、经营的衰退或扩展的详情。(4)联盟、合营与外包情...

1、当您付费下载文档后,您只拥有了使用权限,并不意味着购买了版权,文档只能用于自身使用,不得用于其他商业用途(如 [转卖]进行直接盈利或[编辑后售卖]进行间接盈利)。
2、本站所有内容均由合作方或网友上传,本站不对文档的完整性、权威性及其观点立场正确性做任何保证或承诺!文档内容仅供研究参考,付费前请自行鉴别。
3、如文档内容存在违规,或者侵犯商业秘密、侵犯著作权等,请点击“违规举报”。

碎片内容

蜗牛文库的最新文档

二年级数学下册其中检测卷二年级数学下册其中检测卷附答案#期中测试卷.pdf
10.00金币
0下载
二年级数学下册期末质检卷(苏教版)二年级数学下册期末质检卷(苏教版)#期末复习 #期末测试卷 #二年级数学 #二年级数学下册#关注我持续更新小学知识.pdf
10.00金币
0下载
二年级数学下册期末混合运算专项练习二年级数学下册期末混合运算专项练习#二年级#二年级数学下册#关注我持续更新小学知识 #知识分享 #家长收藏孩子受益.pdf
10.00金币
1下载
二年级数学下册年月日三类周期问题解题方法二年级数学下册年月日三类周期问题解题方法#二年级#二年级数学下册#知识分享 #关注我持续更新小学知识 #家长收藏孩子受益.pdf
10.00金币
0下载
二年级数学下册解决问题专项训练二年级数学下册解决问题专项训练#专项训练#解决问题#二年级#二年级数学下册#知识分享.pdf
10.00金币
1下载
二年级数学下册还原问题二年级数学下册还原问题#二年级#二年级数学#关注我持续更新小学知识 #知识分享 #家长收藏孩子受益.pdf
10.00金币
1下载
二年级数学下册第六单元考试卷家长打印出来给孩子测试测试争取拿到高分!#小学二年级试卷分享 #二年级第六单考试数学 #第六单考试#二年级数学下册.pdf
10.00金币
0下载
二年级数学下册必背顺口溜口诀汇总二年级数学下册必背顺口溜口诀汇总#二年级#二年级数学下册 #知识分享 #家长收藏孩子受益 #关注我持续更新小学知识.pdf
10.00金币
0下载
二年级数学下册《重点难点思维题》两大问题解决技巧和方法巧算星期几解决周期问题还原问题强化思维训练老师精心整理家长可以打印出来给孩子练习#家长收藏孩子受益 #学霸秘籍 #思维训练 #二年级 #知识点总结.pdf
10.00金币
0下载
二年级数学下册 必背公式大全寒假提前背一背开学更轻松#二年级 #二年级数学 #二年级数学下册 #寒假充电计划 #公式.pdf
10.00金币
0下载
蜗牛文库+ 关注
实名认证
内容提供者

提供各种专业文档内容

确认删除?
QQ
  • QQ点击这里给我发消息
微信客服
  • 微信客服
回到顶部