电脑桌面
添加蜗牛文库到电脑桌面
安装后可以在桌面快捷访问

第0101讲 模拟试题(一)单选题(上)-_create.docxVIP免费

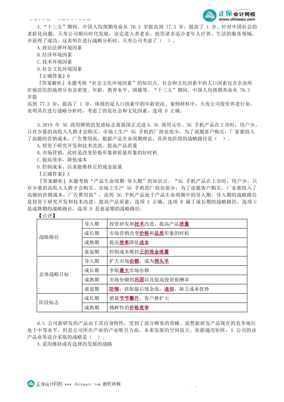
第0101讲 模拟试题(一)单选题(上)-_create.docx_第1页
第0101讲 模拟试题(一)单选题(上)-_create.docx_第2页
第0101讲 模拟试题(一)单选题(上)-_create.docx_第3页
注册会计师-公司战略与风险管第1第01讲模拟试题(一)单选题(上)考前精准押题微信:2977945028一、单项选择题(本题型共26小题,每小题1分,共26分。每小题只有一个正确答案,请从每小题的备选答案中选出一个你认为正确的答案,用鼠标点击相应的选项。)1.在自主创业大潮的影响下,大学毕业的李铭创办了一家互联网公司。在确定公司的战略选择方案的时候,没有对下属员工做任何要求,而是鼓励各个团队积极提交战略方案,该公司最高管理层在各团队提交战略方案的基础上,加以协调和平衡,对各团队的战略方案进行必要的修改后加以确认。由此可见,该公司制订战略选择方案的方法是()。A.自上而下的方法B.自下而上的方法C.上下结合的方法D.民主讨论的方法『正确答案』B『答案解析』本题考核“制订战略选择方案”的知识点。自下而上的方法:在制定战略时,企业最高管理层对下属部门不做具体规定,而要求各部门积极提交战略方案。企业最高管理层在各部门提交的战略方案基础上,加以协调和平衡,对各部门的战略方案进行必要的修改后加以确认。因此,案例材料中制定战略备选方案的方法是自下而上的方法,选项B正确。【点评】自上而下先由企业总部的高层管理人员制定企业的总体战略自下而上企业最高管理层对下属部门不做具体规定,而要求各部门提交战略方案上下结合企业最高管理层和下属各部门的管理人员共同参与2.目前智能VR眼镜的主要生产厂商,在设计新一代智能眼镜产品时,主要通过扩展内部的技术能力来创造新的机会,并把产品的差异化作为市场竞争的重点,来吸引消费者进行购买。根据创新生命周期理论,智能VR眼镜产品所处的创新生命周期阶段是()。A.流变阶段B.过渡阶段C.成熟阶段D.导入阶段『正确答案』B『答案解析』本题考察“探索战略创新的不同方面”。在创新生命周期中的过渡阶段,竞争的重点主要是追求产品的差异化,并且把“通过扩展内部的技术能力来创造机会”作为创新的驱动因素。因此,结合材料分析,智能VR眼镜产品所处的创新生命周期阶段是过渡阶段,选项B正确。【点评】创新特征流变阶段过渡阶段成熟阶段竞争重点功能性的产品性能产品差异化降低成本创新驱动因素关于客户需求的信息,技术投入通过扩展内部技术能力来创造机会降低成本、提高质量等方面的压力产品线多样性,通常包括定制设计包括至少一种稳定或主导设计大多数是无差异的标准产品注册会计师-公司战略与风险管第23.甲公司是一家方便面生产企业。2022年初,甲公司方便面的...

1、当您付费下载文档后,您只拥有了使用权限,并不意味着购买了版权,文档只能用于自身使用,不得用于其他商业用途(如 [转卖]进行直接盈利或[编辑后售卖]进行间接盈利)。
2、本站所有内容均由合作方或网友上传,本站不对文档的完整性、权威性及其观点立场正确性做任何保证或承诺!文档内容仅供研究参考,付费前请自行鉴别。
3、如文档内容存在违规,或者侵犯商业秘密、侵犯著作权等,请点击“违规举报”。

碎片内容

蜗牛文库的最新文档

二年级数学下册其中检测卷二年级数学下册其中检测卷附答案#期中测试卷.pdf
10.00金币
0下载
二年级数学下册期末质检卷(苏教版)二年级数学下册期末质检卷(苏教版)#期末复习 #期末测试卷 #二年级数学 #二年级数学下册#关注我持续更新小学知识.pdf
10.00金币
0下载
二年级数学下册期末混合运算专项练习二年级数学下册期末混合运算专项练习#二年级#二年级数学下册#关注我持续更新小学知识 #知识分享 #家长收藏孩子受益.pdf
10.00金币
1下载
二年级数学下册年月日三类周期问题解题方法二年级数学下册年月日三类周期问题解题方法#二年级#二年级数学下册#知识分享 #关注我持续更新小学知识 #家长收藏孩子受益.pdf
10.00金币
0下载
二年级数学下册解决问题专项训练二年级数学下册解决问题专项训练#专项训练#解决问题#二年级#二年级数学下册#知识分享.pdf
10.00金币
1下载
二年级数学下册还原问题二年级数学下册还原问题#二年级#二年级数学#关注我持续更新小学知识 #知识分享 #家长收藏孩子受益.pdf
10.00金币
1下载
二年级数学下册第六单元考试卷家长打印出来给孩子测试测试争取拿到高分!#小学二年级试卷分享 #二年级第六单考试数学 #第六单考试#二年级数学下册.pdf
10.00金币
0下载
二年级数学下册必背顺口溜口诀汇总二年级数学下册必背顺口溜口诀汇总#二年级#二年级数学下册 #知识分享 #家长收藏孩子受益 #关注我持续更新小学知识.pdf
10.00金币
0下载
二年级数学下册《重点难点思维题》两大问题解决技巧和方法巧算星期几解决周期问题还原问题强化思维训练老师精心整理家长可以打印出来给孩子练习#家长收藏孩子受益 #学霸秘籍 #思维训练 #二年级 #知识点总结.pdf
10.00金币
0下载
二年级数学下册 必背公式大全寒假提前背一背开学更轻松#二年级 #二年级数学 #二年级数学下册 #寒假充电计划 #公式.pdf
10.00金币
0下载
蜗牛文库+ 关注
实名认证
内容提供者

提供各种专业文档内容

确认删除?
QQ
  • QQ点击这里给我发消息
微信客服
  • 微信客服
回到顶部