电脑桌面
添加蜗牛文库到电脑桌面
安装后可以在桌面快捷访问

【BT真题】2019《税法(Ⅰ)》历年真题册(2014-2018).pdfVIP免费

【BT真题】2019《税法(Ⅰ)》历年真题册(2014-2018).pdf_第1页
【BT真题】2019《税法(Ⅰ)》历年真题册(2014-2018).pdf_第2页
【BT真题】2019《税法(Ⅰ)》历年真题册(2014-2018).pdf_第3页
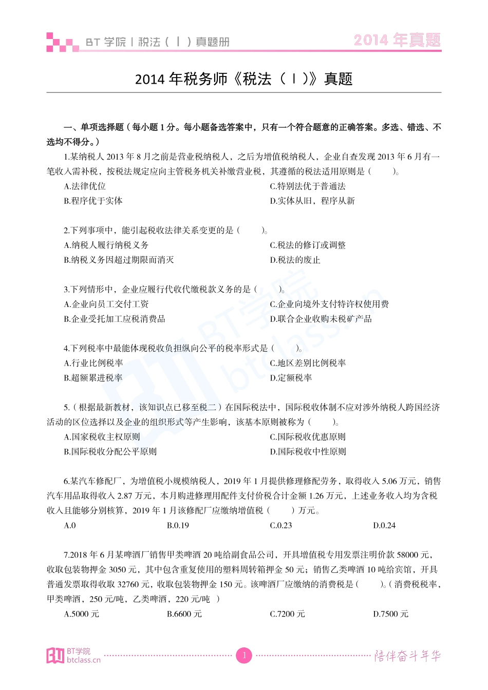
2014年税务师《税法(Ⅰ)》真题一、单项选择题(每小题1分。每小题备选答案中,只有一个符合题意的正确答案。多选、错选、不选均不得分。)1.某纳税人2013年8月之前是营业税纳税人,之后为增值税纳税人,企业自查发现2013年6月有一笔收入需补税,按税法规定应向主管税务机关补缴营业税,其遵循的税法适用原则是()。A.法律优位B.程序优于实体C.特别法优于普通法D.实体从旧,程序从新2.下列事项中,能引起税收法律关系变更的是()。A.纳税人履行纳税义务B.纳税义务因超过期限而消灭C.税法的修订或调整D.税法的废止3.下列情形中,企业应履行代收代缴税款义务的是()。A.企业向员工交付工资B.企业受托加工应税消费品C.企业向境外支付特许权使用费D.联合企业收购未税矿产品4.下列税率中最能体现税收负担纵向公平的税率形式是()。A.行业比例税率B.超额累进税率C.地区差别比例税率D.定额税率5.(根据最新教材,该知识点已移至税二)在国际税法中,国际税收体制不应对涉外纳税人跨国经济活动的区位选择以及企业的组织形式等产生影响,该基本原则被称为()。A.国家税收主权原则B.国际税收分配公平原则C.国际税收优惠原则D.国际税收中性原则6.某汽车修配厂,为增值税小规模纳税人,2019年1月提供修理修配劳务,取得收入5.06万元,销售汽车用品取得收入2.87万元,本月购进修理用配件支付价税合计金额1.26万元,上述业务收入均为含税收入且能够分别核算,2019年1月该修配厂应缴纳增值税()万元。A.0B.0.19C.0.23D.0.247.2018年6月某啤酒厂销售甲类啤酒20吨给副食品公司,开具增值税专用发票注明价款58000元,收取包装物押金3050元,其中包含重复使用的塑料周转箱押金50元;销售乙类啤酒10吨给宾馆,开具普通发票取得收取32760元,收取包装物押金150元。该啤酒厂应缴纳的消费税是()。(消费税税率,甲类啤酒,250元/吨,乙类啤酒,220元/吨)A.5000元B.6600元C.7200元D.7500元1

1、当您付费下载文档后,您只拥有了使用权限,并不意味着购买了版权,文档只能用于自身使用,不得用于其他商业用途(如 [转卖]进行直接盈利或[编辑后售卖]进行间接盈利)。
2、本站所有内容均由合作方或网友上传,本站不对文档的完整性、权威性及其观点立场正确性做任何保证或承诺!文档内容仅供研究参考,付费前请自行鉴别。
3、如文档内容存在违规,或者侵犯商业秘密、侵犯著作权等,请点击“违规举报”。

碎片内容

蜗牛文库的最新文档

二年级数学下册其中检测卷二年级数学下册其中检测卷附答案#期中测试卷.pdf
10.00金币
0下载
二年级数学下册期末质检卷(苏教版)二年级数学下册期末质检卷(苏教版)#期末复习 #期末测试卷 #二年级数学 #二年级数学下册#关注我持续更新小学知识.pdf
10.00金币
0下载
二年级数学下册期末混合运算专项练习二年级数学下册期末混合运算专项练习#二年级#二年级数学下册#关注我持续更新小学知识 #知识分享 #家长收藏孩子受益.pdf
10.00金币
1下载
二年级数学下册年月日三类周期问题解题方法二年级数学下册年月日三类周期问题解题方法#二年级#二年级数学下册#知识分享 #关注我持续更新小学知识 #家长收藏孩子受益.pdf
10.00金币
0下载
二年级数学下册解决问题专项训练二年级数学下册解决问题专项训练#专项训练#解决问题#二年级#二年级数学下册#知识分享.pdf
10.00金币
1下载
二年级数学下册还原问题二年级数学下册还原问题#二年级#二年级数学#关注我持续更新小学知识 #知识分享 #家长收藏孩子受益.pdf
10.00金币
1下载
二年级数学下册第六单元考试卷家长打印出来给孩子测试测试争取拿到高分!#小学二年级试卷分享 #二年级第六单考试数学 #第六单考试#二年级数学下册.pdf
10.00金币
0下载
二年级数学下册必背顺口溜口诀汇总二年级数学下册必背顺口溜口诀汇总#二年级#二年级数学下册 #知识分享 #家长收藏孩子受益 #关注我持续更新小学知识.pdf
10.00金币
0下载
二年级数学下册《重点难点思维题》两大问题解决技巧和方法巧算星期几解决周期问题还原问题强化思维训练老师精心整理家长可以打印出来给孩子练习#家长收藏孩子受益 #学霸秘籍 #思维训练 #二年级 #知识点总结.pdf
10.00金币
0下载
二年级数学下册 必背公式大全寒假提前背一背开学更轻松#二年级 #二年级数学 #二年级数学下册 #寒假充电计划 #公式.pdf
10.00金币
0下载
蜗牛文库+ 关注
实名认证
内容提供者

提供各种专业文档内容

确认删除?
QQ
  • QQ点击这里给我发消息
微信客服
  • 微信客服
回到顶部