电脑桌面
添加蜗牛文库到电脑桌面
安装后可以在桌面快捷访问

常识判断从入门到精通.docxVIP免费

常识判断从入门到精通.docx_第1页
常识判断从入门到精通.docx_第2页
常识判断从入门到精通.docx_第3页
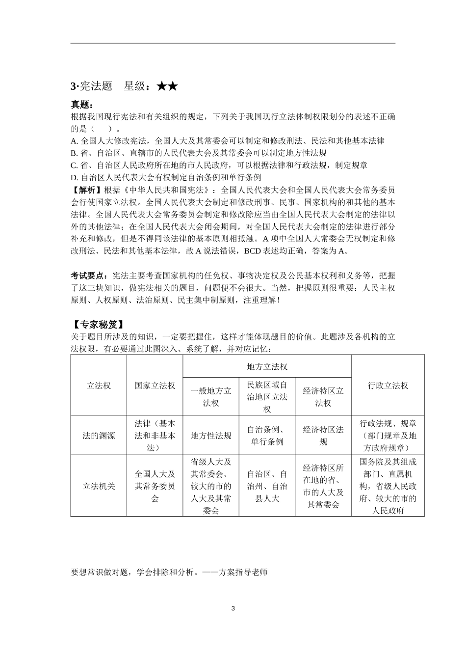
11.政治题星级:★★真题:面对激烈的竞争,一些成功企业的生存之道是:拿出更好的产品来击败自己的原有产品。有人将这种行为戏称为“自吃幼崽”。这体现的哲理是()。A.追求真理是无限和反复的过程B.事物矛盾具有不平等性C.事物的否定是自身的否定D.事物发展是一个由量变到质变的过程【解析】本题考查政治常识中的马克思主义哲学。题干描述的“拿出更好的产品来击败自己的原有产品”的过程符合经典的否定之否定规律,即事物从肯定到否定,再从否定到否定之否定(肯定)的发展,也就是“取其精华去其糟粕”,其实质是“扬弃”。故答案为C。考试要点:政治常识主要考查马克思主义哲学、毛泽东思想、中国特色社会主义、最新政策方针和时事热点等。虽然内容较广,但整体难度不大。掌握基本知识,再通过简单的分析和推理是能够答对题目的。另外,最新政策方针和时事热点需要平时多看新闻、多关注最新发生的事情,才能更好应对考试,轻松拿分。【专家秘笈】对于政治常识,理论性知识较多,单独记忆也比较枯燥,一定要多分析,多通过例子来加强理解。做题时,把题目相关的小范围内的知识给记住。比如这道题,涉及马克思主义哲学中辩证法三大规律之一的否定之否定规律,那就有必要去了解辩证法三大规律:对立统一规律、量变质变规律、否定之否定规律。大致内容如下:对立统一规律是唯物辩证法的根本规律,亦称对立面的统一和斗争的规律或矛盾规律。内涵体现在:矛盾双方的同一性与斗争性;矛盾的普遍性与特殊性;事物发展过程中的矛盾以及矛盾双方发展的不平衡性。辩证法是解决一切矛盾的方法论。量变质变规律揭示了事物因矛盾引起的发展过程和状态、发展变化形式上具有的特点,从量变开始,质变是量变的终结。其关系原理有:1.量变是质变的必要准备,质变是量变的必然结果。质变不仅可以完成量变,而且为新的量变开辟道路。总的量变中有部分质变质变中有量变的特征。2.割裂量变质变辩证关系的两种形而上学:“激变论”和“庸俗进化论”:“激变论”――只承认质变,否认量变;“庸俗进化论”――只承认量变,否认质变。它们割裂了量变质变的辩证关系,否认了事物的发展。否定之否定规律揭示了事物发展的前进性与曲折性的统一,表明了事物的发展不是直线式前进而是螺旋式上升的。包括三个阶段,即肯定阶段、否定阶段、否定之否定阶段即新的肯定阶段。要想常识学得好,日积月累少不了。——方案指导老师22·法理题星级:★★★真题:因张三不偿还一年前的...

1、当您付费下载文档后,您只拥有了使用权限,并不意味着购买了版权,文档只能用于自身使用,不得用于其他商业用途(如 [转卖]进行直接盈利或[编辑后售卖]进行间接盈利)。
2、本站所有内容均由合作方或网友上传,本站不对文档的完整性、权威性及其观点立场正确性做任何保证或承诺!文档内容仅供研究参考,付费前请自行鉴别。
3、如文档内容存在违规,或者侵犯商业秘密、侵犯著作权等,请点击“违规举报”。

碎片内容

蜗牛文库的最新文档

二年级数学下册其中检测卷二年级数学下册其中检测卷附答案#期中测试卷.pdf
10.00金币
0下载
二年级数学下册期末质检卷(苏教版)二年级数学下册期末质检卷(苏教版)#期末复习 #期末测试卷 #二年级数学 #二年级数学下册#关注我持续更新小学知识.pdf
10.00金币
0下载
二年级数学下册期末混合运算专项练习二年级数学下册期末混合运算专项练习#二年级#二年级数学下册#关注我持续更新小学知识 #知识分享 #家长收藏孩子受益.pdf
10.00金币
1下载
二年级数学下册年月日三类周期问题解题方法二年级数学下册年月日三类周期问题解题方法#二年级#二年级数学下册#知识分享 #关注我持续更新小学知识 #家长收藏孩子受益.pdf
10.00金币
0下载
二年级数学下册解决问题专项训练二年级数学下册解决问题专项训练#专项训练#解决问题#二年级#二年级数学下册#知识分享.pdf
10.00金币
1下载
二年级数学下册还原问题二年级数学下册还原问题#二年级#二年级数学#关注我持续更新小学知识 #知识分享 #家长收藏孩子受益.pdf
10.00金币
1下载
二年级数学下册第六单元考试卷家长打印出来给孩子测试测试争取拿到高分!#小学二年级试卷分享 #二年级第六单考试数学 #第六单考试#二年级数学下册.pdf
10.00金币
0下载
二年级数学下册必背顺口溜口诀汇总二年级数学下册必背顺口溜口诀汇总#二年级#二年级数学下册 #知识分享 #家长收藏孩子受益 #关注我持续更新小学知识.pdf
10.00金币
0下载
二年级数学下册《重点难点思维题》两大问题解决技巧和方法巧算星期几解决周期问题还原问题强化思维训练老师精心整理家长可以打印出来给孩子练习#家长收藏孩子受益 #学霸秘籍 #思维训练 #二年级 #知识点总结.pdf
10.00金币
0下载
二年级数学下册 必背公式大全寒假提前背一背开学更轻松#二年级 #二年级数学 #二年级数学下册 #寒假充电计划 #公式.pdf
10.00金币
0下载
蜗牛文库+ 关注
实名认证
内容提供者

提供各种专业文档内容

确认删除?
QQ
  • QQ点击这里给我发消息
微信客服
  • 微信客服
回到顶部