电脑桌面
添加蜗牛文库到电脑桌面
安装后可以在桌面快捷访问

山东省学情空间区域教研共同体2023届高三上学期开学考试历史试题(原卷版).docxVIP免费

山东省学情空间区域教研共同体2023届高三上学期开学考试历史试题(原卷版).docx_第1页
山东省学情空间区域教研共同体2023届高三上学期开学考试历史试题(原卷版).docx_第2页
山东省学情空间区域教研共同体2023届高三上学期开学考试历史试题(原卷版).docx_第3页
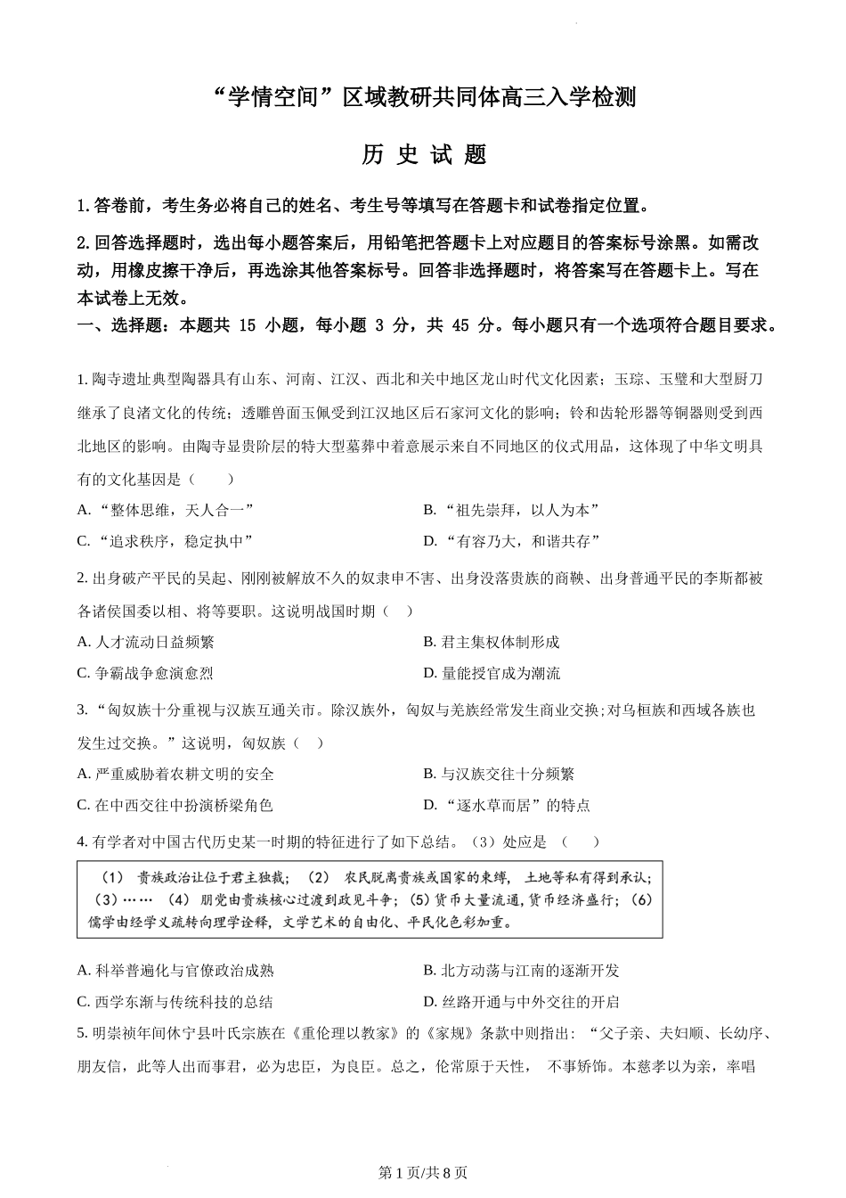
第1页/共8页学科网(北京)股份有限公司“学情空间”区域教研共同体高三入学检测历史试题1.答卷前,考生务必将自己的姓名、考生号等填写在答题卡和试卷指定位置。2.回答选择题时,选出每小题答案后,用铅笔把答题卡上对应题目的答案标号涂黑。如需改动,用橡皮擦干净后,再选涂其他答案标号。回答非选择题时,将答案写在答题卡上。写在本试卷上无效。一、选择题:本题共15小题,每小题3分,共45分。每小题只有一个选项符合题目要求。1.陶寺遗址典型陶器具有山东、河南、江汉、西北和关中地区龙山时代文化因素;玉琮、玉璧和大型厨刀继承了良渚文化的传统;透雕兽面玉佩受到江汉地区后石家河文化的影响;铃和齿轮形器等铜器则受到西北地区的影响。由陶寺显贵阶层的特大型墓葬中着意展示来自不同地区的仪式用品,这体现了中华文明具有的文化基因是()A.“整体思维,天人合一”B.“祖先崇拜,以人为本”C.“追求秩序,稳定执中”D.“有容乃大,和谐共存”2.出身破产平民的吴起、刚刚被解放不久的奴隶申不害、出身没落贵族的商鞅、出身普通平民的李斯都被各诸侯国委以相、将等要职。这说明战国时期()A.人才流动日益频繁B.君主集权体制形成C.争霸战争愈演愈烈D.量能授官成为潮流3.“匈奴族十分重视与汉族互通关市。除汉族外,匈奴与羌族经常发生商业交换;对乌桓族和西域各族也发生过交换。”这说明,匈奴族()A.严重威胁着农耕文明的安全B.与汉族交往十分频繁C.在中西交往中扮演桥梁角色D.“逐水草而居”的特点4.有学者对中国古代历史某一时期的特征进行了如下总结。(3)处应是()A.科举普遍化与官僚政治成熟B.北方动荡与江南的逐渐开发C.西学东渐与传统科技的总结D.丝路开通与中外交往的开启5.明崇祯年间休宁县叶氏宗族在《重伦理以教家》的《家规》条款中则指出:“父子亲、夫妇顺、长幼序、朋友信,此等人出而事君,必为忠臣,为良臣。总之,伦常原于天性,不事矫饰。本慈孝以为亲,率唱第2页/共8页学科网(北京)股份有限公司随以为顺,根友恭以为序,祛虚假以为信,合亲、顺、序、信以事君,伦理重而家教立矣。”《家规》条款的这些规定旨在()A.维护社会秩序B.强调尊卑等级C.突出宗族互助D.确立族长权威6.据估算,从咸丰三年(1853年)至同治三年(1864年),全国厘金平均岁入一千万两白银,合计1.1亿两。但由于清廷被迫放权,厘金成为归各省督抚自行掌控的合法、可观的财源——厘金所入不用上交户部;税率多少、如何征、怎样调拨使用也不归...

1、当您付费下载文档后,您只拥有了使用权限,并不意味着购买了版权,文档只能用于自身使用,不得用于其他商业用途(如 [转卖]进行直接盈利或[编辑后售卖]进行间接盈利)。
2、本站所有内容均由合作方或网友上传,本站不对文档的完整性、权威性及其观点立场正确性做任何保证或承诺!文档内容仅供研究参考,付费前请自行鉴别。
3、如文档内容存在违规,或者侵犯商业秘密、侵犯著作权等,请点击“违规举报”。

碎片内容

蜗牛文库的最新文档

二年级数学下册其中检测卷二年级数学下册其中检测卷附答案#期中测试卷.pdf
10.00金币
0下载
二年级数学下册期末质检卷(苏教版)二年级数学下册期末质检卷(苏教版)#期末复习 #期末测试卷 #二年级数学 #二年级数学下册#关注我持续更新小学知识.pdf
10.00金币
0下载
二年级数学下册期末混合运算专项练习二年级数学下册期末混合运算专项练习#二年级#二年级数学下册#关注我持续更新小学知识 #知识分享 #家长收藏孩子受益.pdf
10.00金币
1下载
二年级数学下册年月日三类周期问题解题方法二年级数学下册年月日三类周期问题解题方法#二年级#二年级数学下册#知识分享 #关注我持续更新小学知识 #家长收藏孩子受益.pdf
10.00金币
0下载
二年级数学下册解决问题专项训练二年级数学下册解决问题专项训练#专项训练#解决问题#二年级#二年级数学下册#知识分享.pdf
10.00金币
1下载
二年级数学下册还原问题二年级数学下册还原问题#二年级#二年级数学#关注我持续更新小学知识 #知识分享 #家长收藏孩子受益.pdf
10.00金币
1下载
二年级数学下册第六单元考试卷家长打印出来给孩子测试测试争取拿到高分!#小学二年级试卷分享 #二年级第六单考试数学 #第六单考试#二年级数学下册.pdf
10.00金币
0下载
二年级数学下册必背顺口溜口诀汇总二年级数学下册必背顺口溜口诀汇总#二年级#二年级数学下册 #知识分享 #家长收藏孩子受益 #关注我持续更新小学知识.pdf
10.00金币
0下载
二年级数学下册《重点难点思维题》两大问题解决技巧和方法巧算星期几解决周期问题还原问题强化思维训练老师精心整理家长可以打印出来给孩子练习#家长收藏孩子受益 #学霸秘籍 #思维训练 #二年级 #知识点总结.pdf
10.00金币
0下载
二年级数学下册 必背公式大全寒假提前背一背开学更轻松#二年级 #二年级数学 #二年级数学下册 #寒假充电计划 #公式.pdf
10.00金币
0下载
蜗牛文库+ 关注
实名认证
内容提供者

提供各种专业文档内容

确认删除?
QQ
  • QQ点击这里给我发消息
微信客服
  • 微信客服
回到顶部