电脑桌面
添加蜗牛文库到电脑桌面
安装后可以在桌面快捷访问

股权设计策划案.docxVIP免费

股权设计策划案.docx_第1页
股权设计策划案.docx_第2页
股权设计策划案.docx_第3页
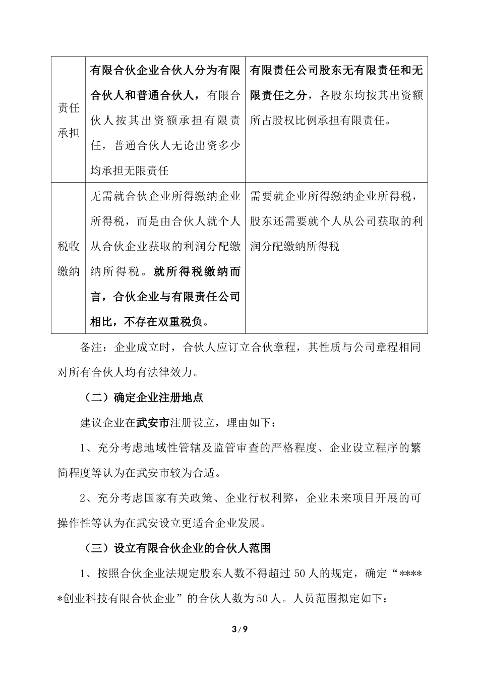
1/9股权设计策划案(二)为彰显*****电商平台的技术实力与科技水平,进一步优化股权结构。若在****科技有限公司(简称**科技)为显示在*****的重要性,意愿直接入股*****的情况下。结合董事长提出的团队参股,促进公司管理干部及关键性技术人才的个人利益与公司利益挂钩,确保吸引、激励并保留企业快速发展所需要的精英人才的超前思维。仍需设立一家有限合伙企业(其合伙人全部为兴华团队成员)。********直接授让*****股权成为其合法股东。由****团队成员均做为合伙人组建“*****创业科技有限合伙企业”(暂定名)。特拟定此股权设计策划案。一、项目实施流程简图*****股权变更有限合伙企业设立工商局办理*****股权变更登记准备公司变更材料*****转出20%*****转出10%*****向*****转让股权工商局办理*****注册登记准备注册材料其他员工分别与股东签订代持协议*****股权设计确定新设公司性质、注册地址、法人、股东2/9二、确定新设企业性质及工商登记(一)有限合伙企业与有限责任公司的差异依据《中华人民共和国合伙企业法》、《中华人民共和国合伙企业登记管理办法》、《中华人民共和国公司法》和《中华人民共和国公司登记管理条例》的相关规定,权衡利弊,建议将公司性质定义为有限合伙企业,理由如下:区别有限合伙企业有限责任公司出资方式出资方式上更为灵活,普通合伙人可以劳务出资,且对货币出资的比例没有要求出资方式法律、行政法规中有限制,且规定货币出资金额不得低于注册资本的30%注册资本实行承诺出资制,合伙人如何出资,取决于协议约定,没有强制性规定实行注册资本制,注册资本为在公司登记机关登记的全体股东认缴的出资额出资流转合伙人入伙、退伙及财产份额对外转让均须经全体合伙人一致同意股东对外转让股权经其他股东过半数同意即可对外投资有限合伙企业可以向其他经济组织(如有限责任公司、股份有限公司、外商投资企业、合伙企业等)投资,原则上无限制有限责任公司对外投资须依照公司章程的规定,由董事会或者股东会决议,公司章程对投资的总额及单项投资的数额有限额规定的,不得超过规定的限额3/9责任承担有限合伙企业合伙人分为有限合伙人和普通合伙人,有限合伙人按其出资额承担有限责任,普通合伙人无论出资多少均承担无限责任有限责任公司股东无有限责任和无限责任之分,各股东均按其出资额所占股权比例承担有限责任。税收缴纳无需就合伙企业所得缴纳企业所得税,而是由合伙人就个人从合伙企业获取的利润分配缴纳所...

1、当您付费下载文档后,您只拥有了使用权限,并不意味着购买了版权,文档只能用于自身使用,不得用于其他商业用途(如 [转卖]进行直接盈利或[编辑后售卖]进行间接盈利)。
2、本站所有内容均由合作方或网友上传,本站不对文档的完整性、权威性及其观点立场正确性做任何保证或承诺!文档内容仅供研究参考,付费前请自行鉴别。
3、如文档内容存在违规,或者侵犯商业秘密、侵犯著作权等,请点击“违规举报”。

碎片内容

蜗牛文库的最新文档

二年级数学下册其中检测卷二年级数学下册其中检测卷附答案#期中测试卷.pdf
10.00金币
0下载
二年级数学下册期末质检卷(苏教版)二年级数学下册期末质检卷(苏教版)#期末复习 #期末测试卷 #二年级数学 #二年级数学下册#关注我持续更新小学知识.pdf
10.00金币
0下载
二年级数学下册期末混合运算专项练习二年级数学下册期末混合运算专项练习#二年级#二年级数学下册#关注我持续更新小学知识 #知识分享 #家长收藏孩子受益.pdf
10.00金币
1下载
二年级数学下册年月日三类周期问题解题方法二年级数学下册年月日三类周期问题解题方法#二年级#二年级数学下册#知识分享 #关注我持续更新小学知识 #家长收藏孩子受益.pdf
10.00金币
0下载
二年级数学下册解决问题专项训练二年级数学下册解决问题专项训练#专项训练#解决问题#二年级#二年级数学下册#知识分享.pdf
10.00金币
1下载
二年级数学下册还原问题二年级数学下册还原问题#二年级#二年级数学#关注我持续更新小学知识 #知识分享 #家长收藏孩子受益.pdf
10.00金币
1下载
二年级数学下册第六单元考试卷家长打印出来给孩子测试测试争取拿到高分!#小学二年级试卷分享 #二年级第六单考试数学 #第六单考试#二年级数学下册.pdf
10.00金币
0下载
二年级数学下册必背顺口溜口诀汇总二年级数学下册必背顺口溜口诀汇总#二年级#二年级数学下册 #知识分享 #家长收藏孩子受益 #关注我持续更新小学知识.pdf
10.00金币
0下载
二年级数学下册《重点难点思维题》两大问题解决技巧和方法巧算星期几解决周期问题还原问题强化思维训练老师精心整理家长可以打印出来给孩子练习#家长收藏孩子受益 #学霸秘籍 #思维训练 #二年级 #知识点总结.pdf
10.00金币
0下载
二年级数学下册 必背公式大全寒假提前背一背开学更轻松#二年级 #二年级数学 #二年级数学下册 #寒假充电计划 #公式.pdf
10.00金币
0下载
蜗牛文库+ 关注
实名认证
内容提供者

提供各种专业文档内容

确认删除?
QQ
  • QQ点击这里给我发消息
微信客服
  • 微信客服
回到顶部