电脑桌面
添加蜗牛文库到电脑桌面
安装后可以在桌面快捷访问

全套公司绩效考核办法(附表格) (2).docVIP免费

全套公司绩效考核办法(附表格) (2).doc_第1页
全套公司绩效考核办法(附表格) (2).doc_第2页
全套公司绩效考核办法(附表格) (2).doc_第3页
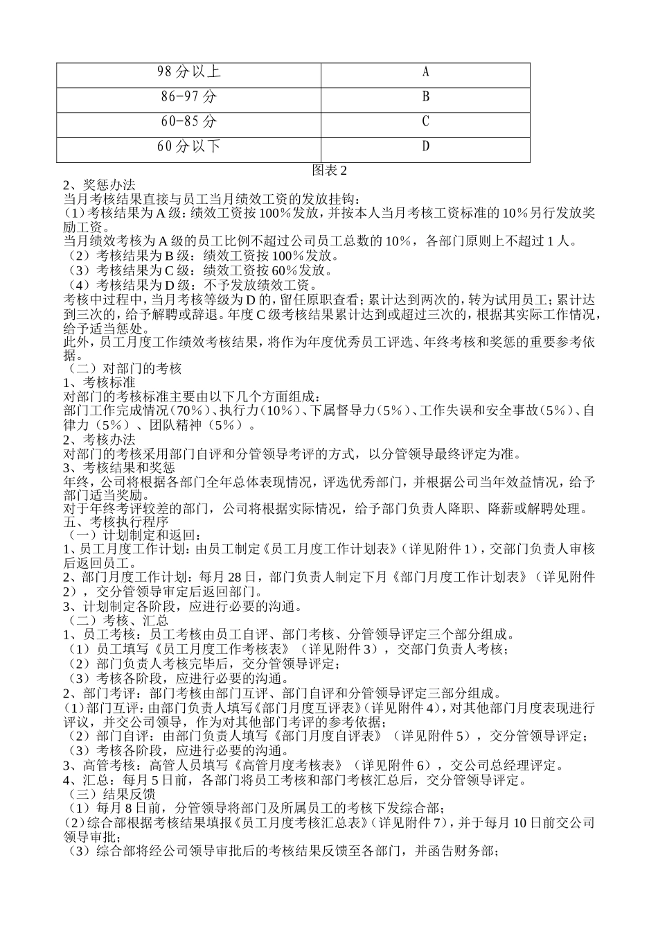
全套公司绩效考核办法(附表格)为了调动公司员工的工作积极性,激发员工工作热情,提升工作业绩,增强公司竞争力,保证公司目标的顺利达成,特制定本绩效考核办法。一、考核对象公司所有部门及员工(总经理除外)。二、考核内容和方式(一)考核时间:每月1日至31日。(二)考核工资标准:将员工每月应发工资总额的10%作为绩效考核工资,根据当月工作绩效考核结果,确定绩效工资发放比例和具体金额。其中,年薪制员工考核工资标准为:年薪÷12×80%×10%;置业顾问考核工资标准为:基本工资×10%。(三)考核内容:员工本人当月工作完成情况及综合表现。(四)考核方式:实行分级考核,由直接上级考核直接下级,并由分管领导最终评定。即:1、公司总经理考核副总经理、总工程师(其中,总工程师的考核结合分管副总意见);2、公司副总经理考核部门负责人及分管部门;3、部门负责人考核部门所属员工,并由分管领导最终评定;4、财务部门人员由集团公司财务审计部负责考核,公司提供相关参考依据。三、考核流程由制定工作计划、执行工作计划及工作考核三部分组成,详见下页图表1。四、考核结果及奖惩(一)对员工的考核1、考核结果考核结果以分数确定,最终转换为A、B、C、D四个等级,以分管领导最终评定为准。各个等级对应分数及基本标准如下(图表2):A级:超额完成当月工作任务,综合表现突出,工作成绩优异;B级:全面完成当月工作任务,综合表现良好,工作成绩良好;C级:基本完成当月工作任务,综合表现合格,工作成绩一般,偶有工作失误;D级:未完成当月工作任务,综合表现一般,工作成绩较差或有重大工作失误。最终考核分数等级1、员工制定月度工作计划(详见附件1),交部门负责人审定;2、部门负责人制定部门月度工作计划(详见附件2),交分管领导审定;3、分管领导→部门负责人→员工进行有效的沟通。制定工作计划执行工作任务进行绩效考核1、员工考核:员工自评、部门考核,最终由分管领导审定(详见附件3);2、部门考核:部门自评、互评,分管领导考评(详见附件4、5)3、高管考核:由公司总经理执行(详见附件6);4、分管领导→部门负责人→员工进行有效的沟通。图表198分以上A86-97分B60-85分C60分以下D图表22、奖惩办法当月考核结果直接与员工当月绩效工资的发放挂钩:(1)考核结果为A级:绩效工资按100%发放,并按本人当月考核工资标准的10%另行发放奖励工资。当月绩效考核为A级的员工比例不超过公司员工总数的10%,各部...

1、当您付费下载文档后,您只拥有了使用权限,并不意味着购买了版权,文档只能用于自身使用,不得用于其他商业用途(如 [转卖]进行直接盈利或[编辑后售卖]进行间接盈利)。
2、本站所有内容均由合作方或网友上传,本站不对文档的完整性、权威性及其观点立场正确性做任何保证或承诺!文档内容仅供研究参考,付费前请自行鉴别。
3、如文档内容存在违规,或者侵犯商业秘密、侵犯著作权等,请点击“违规举报”。

碎片内容

蜗牛文库的最新文档

二年级数学下册其中检测卷二年级数学下册其中检测卷附答案#期中测试卷.pdf
10.00金币
0下载
二年级数学下册期末质检卷(苏教版)二年级数学下册期末质检卷(苏教版)#期末复习 #期末测试卷 #二年级数学 #二年级数学下册#关注我持续更新小学知识.pdf
10.00金币
0下载
二年级数学下册期末混合运算专项练习二年级数学下册期末混合运算专项练习#二年级#二年级数学下册#关注我持续更新小学知识 #知识分享 #家长收藏孩子受益.pdf
10.00金币
1下载
二年级数学下册年月日三类周期问题解题方法二年级数学下册年月日三类周期问题解题方法#二年级#二年级数学下册#知识分享 #关注我持续更新小学知识 #家长收藏孩子受益.pdf
10.00金币
0下载
二年级数学下册解决问题专项训练二年级数学下册解决问题专项训练#专项训练#解决问题#二年级#二年级数学下册#知识分享.pdf
10.00金币
1下载
二年级数学下册还原问题二年级数学下册还原问题#二年级#二年级数学#关注我持续更新小学知识 #知识分享 #家长收藏孩子受益.pdf
10.00金币
1下载
二年级数学下册第六单元考试卷家长打印出来给孩子测试测试争取拿到高分!#小学二年级试卷分享 #二年级第六单考试数学 #第六单考试#二年级数学下册.pdf
10.00金币
0下载
二年级数学下册必背顺口溜口诀汇总二年级数学下册必背顺口溜口诀汇总#二年级#二年级数学下册 #知识分享 #家长收藏孩子受益 #关注我持续更新小学知识.pdf
10.00金币
0下载
二年级数学下册《重点难点思维题》两大问题解决技巧和方法巧算星期几解决周期问题还原问题强化思维训练老师精心整理家长可以打印出来给孩子练习#家长收藏孩子受益 #学霸秘籍 #思维训练 #二年级 #知识点总结.pdf
10.00金币
0下载
二年级数学下册 必背公式大全寒假提前背一背开学更轻松#二年级 #二年级数学 #二年级数学下册 #寒假充电计划 #公式.pdf
10.00金币
0下载
蜗牛文库+ 关注
实名认证
内容提供者

提供各种专业文档内容

确认删除?
QQ
  • QQ点击这里给我发消息
微信客服
  • 微信客服
回到顶部