电脑桌面
添加蜗牛文库到电脑桌面
安装后可以在桌面快捷访问

36Kr-直播行业研究报告.pdfVIP免费

36Kr-直播行业研究报告.pdf_第1页
36Kr-直播行业研究报告.pdf_第2页
36Kr-直播行业研究报告.pdf_第3页
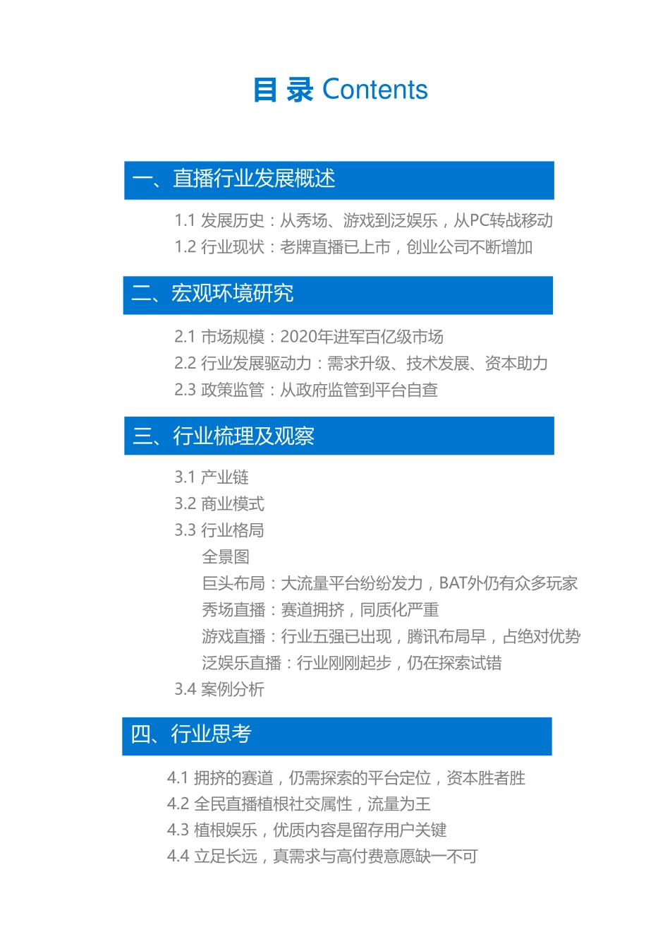
2016年6月36氪研究院百播争“名”:是机遇还是泡沫?——直播行业研究报告目录Contents一、直播行业发展概述1.1发展历史:从秀场、游戏到泛娱乐,从PC转战移动1.2行业现状:老牌直播已上市,创业公司不断增加三、行业梳理及观察3.1产业链3.2商业模式3.3行业格局全景图巨头布局:大流量平台纷纷发力,BAT外仍有众多玩家秀场直播:赛道拥挤,同质化严重游戏直播:行业五强已出现,腾讯布局早,占绝对优势泛娱乐直播:行业刚刚起步,仍在探索试错3.4案例分析四、行业思考4.1拥挤的赛道,仍需探索的平台定位,资本胜者胜4.2全民直播植根社交属性,流量为王4.3植根娱乐,优质内容是留存用户关键4.4立足长远,真需求与高付费意愿缺一不可二、宏观环境研究2.1市场规模:2020年进军百亿级市场2.2行业发展驱动力:需求升级、技术发展、资本助力2.3政策监管:从政府监管到平台自查直播行业发展概述CHAPTER14直播行业研究报告2016年6月直播是一种实时性、互动性显著的互联网传播内容的形式。不同于传统的文字、图片、视频等传播形式,直播紧密的将用户与直播内容交互在一起,用户本身也是内容生产的一份子。按照时间历程,直播可大致分为三类,传统秀场直播、游戏直播和泛娱乐直播。1.1发展历史从秀场、游戏到泛娱乐直播,从PC转战移动游戏直播兴起于PC端,以美女直播为核心,早期的表现内容主要是唱歌、跳舞。兴起于PC端,主要表现形式为观看主播玩游戏或观看主播实时解说游戏赛事。立足于移动端,为娱乐产业相关直播,包括全民移动直播和垂直领域直播(电商、体育、综艺和财经等)。20052013秀场直播发展期:•原专注于语音的YY和专注于陌生人视频社交的9158开始发展PC端美女主播聊天室•六间房由视频网转为PC端秀场秀场直播黄金期:•YY、9158、六间房行业地位稳固,纷纷上市•新浪、百度、网易、搜狐布局PC端秀场直播游戏直播发展期:•2013年,YY游戏直播上线;随后,2014年斗鱼上线;国内纷纷出现PC端游戏直播平台泛娱乐直播起步期:•2015年,美国Meerkat、Periscope上线后引爆移动直播•同年后期,映客、章鱼,熊猫等纷纷效仿,移动端APP全面占领直播市场,全民直播、垂直直播APP层出不穷直播行业发展历程20112015泛娱乐直播秀场直播2013秀场直播转换期:•秀场由PC端转换到移动端,巨头纷纷行动,创业公司入局游戏直播萌芽期:•美国的TwitchTV独立为游戏直播平台20155直播行业研究报告2016年6月1.1发展历史秀场为中国独秀,游戏及泛娱乐受美国热度引...

1、当您付费下载文档后,您只拥有了使用权限,并不意味着购买了版权,文档只能用于自身使用,不得用于其他商业用途(如 [转卖]进行直接盈利或[编辑后售卖]进行间接盈利)。
2、本站所有内容均由合作方或网友上传,本站不对文档的完整性、权威性及其观点立场正确性做任何保证或承诺!文档内容仅供研究参考,付费前请自行鉴别。
3、如文档内容存在违规,或者侵犯商业秘密、侵犯著作权等,请点击“违规举报”。

碎片内容

蜗牛文库的最新文档

二年级数学下册其中检测卷二年级数学下册其中检测卷附答案#期中测试卷.pdf
10.00金币
0下载
二年级数学下册期末质检卷(苏教版)二年级数学下册期末质检卷(苏教版)#期末复习 #期末测试卷 #二年级数学 #二年级数学下册#关注我持续更新小学知识.pdf
10.00金币
0下载
二年级数学下册期末混合运算专项练习二年级数学下册期末混合运算专项练习#二年级#二年级数学下册#关注我持续更新小学知识 #知识分享 #家长收藏孩子受益.pdf
10.00金币
1下载
二年级数学下册年月日三类周期问题解题方法二年级数学下册年月日三类周期问题解题方法#二年级#二年级数学下册#知识分享 #关注我持续更新小学知识 #家长收藏孩子受益.pdf
10.00金币
0下载
二年级数学下册解决问题专项训练二年级数学下册解决问题专项训练#专项训练#解决问题#二年级#二年级数学下册#知识分享.pdf
10.00金币
1下载
二年级数学下册还原问题二年级数学下册还原问题#二年级#二年级数学#关注我持续更新小学知识 #知识分享 #家长收藏孩子受益.pdf
10.00金币
1下载
二年级数学下册第六单元考试卷家长打印出来给孩子测试测试争取拿到高分!#小学二年级试卷分享 #二年级第六单考试数学 #第六单考试#二年级数学下册.pdf
10.00金币
0下载
二年级数学下册必背顺口溜口诀汇总二年级数学下册必背顺口溜口诀汇总#二年级#二年级数学下册 #知识分享 #家长收藏孩子受益 #关注我持续更新小学知识.pdf
10.00金币
0下载
二年级数学下册《重点难点思维题》两大问题解决技巧和方法巧算星期几解决周期问题还原问题强化思维训练老师精心整理家长可以打印出来给孩子练习#家长收藏孩子受益 #学霸秘籍 #思维训练 #二年级 #知识点总结.pdf
10.00金币
0下载
二年级数学下册 必背公式大全寒假提前背一背开学更轻松#二年级 #二年级数学 #二年级数学下册 #寒假充电计划 #公式.pdf
10.00金币
0下载
蜗牛文库+ 关注
实名认证
内容提供者

提供各种专业文档内容

确认删除?
QQ
  • QQ点击这里给我发消息
微信客服
  • 微信客服
回到顶部