电脑桌面
添加蜗牛文库到电脑桌面
安装后可以在桌面快捷访问

2016年浙江省高考政治【10月】(原卷版).docVIP免费

2016年浙江省高考政治【10月】(原卷版).doc_第1页
2016年浙江省高考政治【10月】(原卷版).doc_第2页
2016年浙江省高考政治【10月】(原卷版).doc_第3页
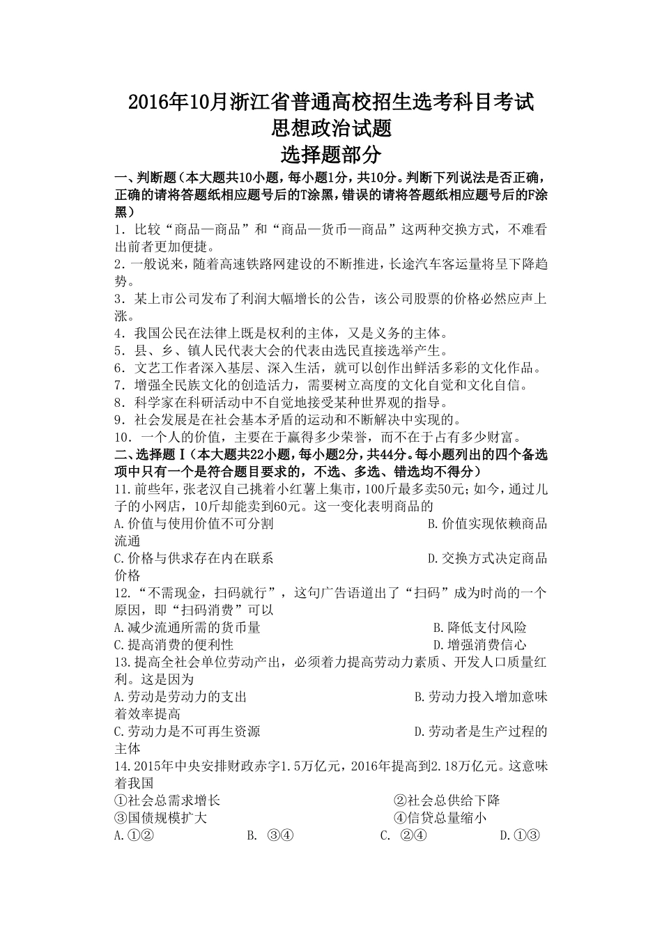
2016年10月浙江省普通高校招生选考科目考试思想政治试题选择题部分一、判断题(本大题共10小题,每小题1分,共10分。判断下列说法是否正确,正确的请将答题纸相应题号后的T涂黑,错误的请将答题纸相应题号后的F涂黑)1.比较“商品—商品”和“商品—货币—商品”这两种交换方式,不难看出前者更加便捷。2.一般说来,随着高速铁路网建设的不断推进,长途汽车客运量将呈下降趋势。3.某上市公司发布了利润大幅增长的公告,该公司股票的价格必然应声上涨。4.我国公民在法律上既是权利的主体,又是义务的主体。5.县、乡、镇人民代表大会的代表由选民直接选举产生。6.文艺工作者深入基层、深入生活,就可以创作出鲜活多彩的文化作品。7.增强全民族文化的创造活力,需要树立高度的文化自觉和文化自信。8.科学家在科研活动中不自觉地接受某种世界观的指导。9.社会发展是在社会基本矛盾的运动和不断解决中实现的。10.一个人的价值,主要在于赢得多少荣誉,而不在于占有多少财富。二、选择题Ⅰ(本大题共22小题,每小题2分,共44分。每小题列出的四个备选项中只有一个是符合题目要求的,不选、多选、错选均不得分)11.前些年,张老汉自己挑着小红薯上集市,100斤最多卖50元;如今,通过儿子的小网店,10斤却能卖到60元。这一变化表明商品的A.价值与使用价值不可分割B.价值实现依赖商品流通C.价格与供求存在内在联系D.交换方式决定商品价格12.“不需现金,扫码就行”,这句广告语道出了“扫码”成为时尚的一个原因,即“扫码消费”可以A.减少流通所需的货币量B.降低支付风险C.提高消费的便利性D.增强消费信心13.提高全社会单位劳动产出,必须着力提高劳动力素质、开发人口质量红利。这是因为A.劳动是劳动力的支出B.劳动力投入增加意味着效率提高C.劳动力是不可再生资源D.劳动者是生产过程的主体14.2015年中央安排财政赤字1.5万亿元,2016年提高到2.18万亿元。这意味着我国①社会总需求增长②社会总供给下降③国债规模扩大④信贷总量缩小A.①②B.③④C.②④D.①③15.贯彻共享发展理念,进一步完善社会保障网,提高社会保障水平。从根本上说A.要大力发展生产力B.要加大财政投入C.要统筹城乡发展D.要完善转移支付16.国家在为公民行使监督权提供多种渠道的同时,为了使公民负责任地行使监督权,也对公民提出了相应要求,即①必须采取合法方式②不能干扰公务活动③不能捏造和歪曲事实④必须提供合理化建议A.①②③B.①②④C.①③④D.②③④17.2016年5月,...

1、当您付费下载文档后,您只拥有了使用权限,并不意味着购买了版权,文档只能用于自身使用,不得用于其他商业用途(如 [转卖]进行直接盈利或[编辑后售卖]进行间接盈利)。
2、本站所有内容均由合作方或网友上传,本站不对文档的完整性、权威性及其观点立场正确性做任何保证或承诺!文档内容仅供研究参考,付费前请自行鉴别。
3、如文档内容存在违规,或者侵犯商业秘密、侵犯著作权等,请点击“违规举报”。

碎片内容

蜗牛文库的最新文档

二年级数学下册其中检测卷二年级数学下册其中检测卷附答案#期中测试卷.pdf
10.00金币
0下载
二年级数学下册期末质检卷(苏教版)二年级数学下册期末质检卷(苏教版)#期末复习 #期末测试卷 #二年级数学 #二年级数学下册#关注我持续更新小学知识.pdf
10.00金币
0下载
二年级数学下册期末混合运算专项练习二年级数学下册期末混合运算专项练习#二年级#二年级数学下册#关注我持续更新小学知识 #知识分享 #家长收藏孩子受益.pdf
10.00金币
1下载
二年级数学下册年月日三类周期问题解题方法二年级数学下册年月日三类周期问题解题方法#二年级#二年级数学下册#知识分享 #关注我持续更新小学知识 #家长收藏孩子受益.pdf
10.00金币
0下载
二年级数学下册解决问题专项训练二年级数学下册解决问题专项训练#专项训练#解决问题#二年级#二年级数学下册#知识分享.pdf
10.00金币
1下载
二年级数学下册还原问题二年级数学下册还原问题#二年级#二年级数学#关注我持续更新小学知识 #知识分享 #家长收藏孩子受益.pdf
10.00金币
1下载
二年级数学下册第六单元考试卷家长打印出来给孩子测试测试争取拿到高分!#小学二年级试卷分享 #二年级第六单考试数学 #第六单考试#二年级数学下册.pdf
10.00金币
0下载
二年级数学下册必背顺口溜口诀汇总二年级数学下册必背顺口溜口诀汇总#二年级#二年级数学下册 #知识分享 #家长收藏孩子受益 #关注我持续更新小学知识.pdf
10.00金币
0下载
二年级数学下册《重点难点思维题》两大问题解决技巧和方法巧算星期几解决周期问题还原问题强化思维训练老师精心整理家长可以打印出来给孩子练习#家长收藏孩子受益 #学霸秘籍 #思维训练 #二年级 #知识点总结.pdf
10.00金币
0下载
二年级数学下册 必背公式大全寒假提前背一背开学更轻松#二年级 #二年级数学 #二年级数学下册 #寒假充电计划 #公式.pdf
10.00金币
0下载
蜗牛文库+ 关注
实名认证
内容提供者

提供各种专业文档内容

确认删除?
QQ
  • QQ点击这里给我发消息
微信客服
  • 微信客服
回到顶部