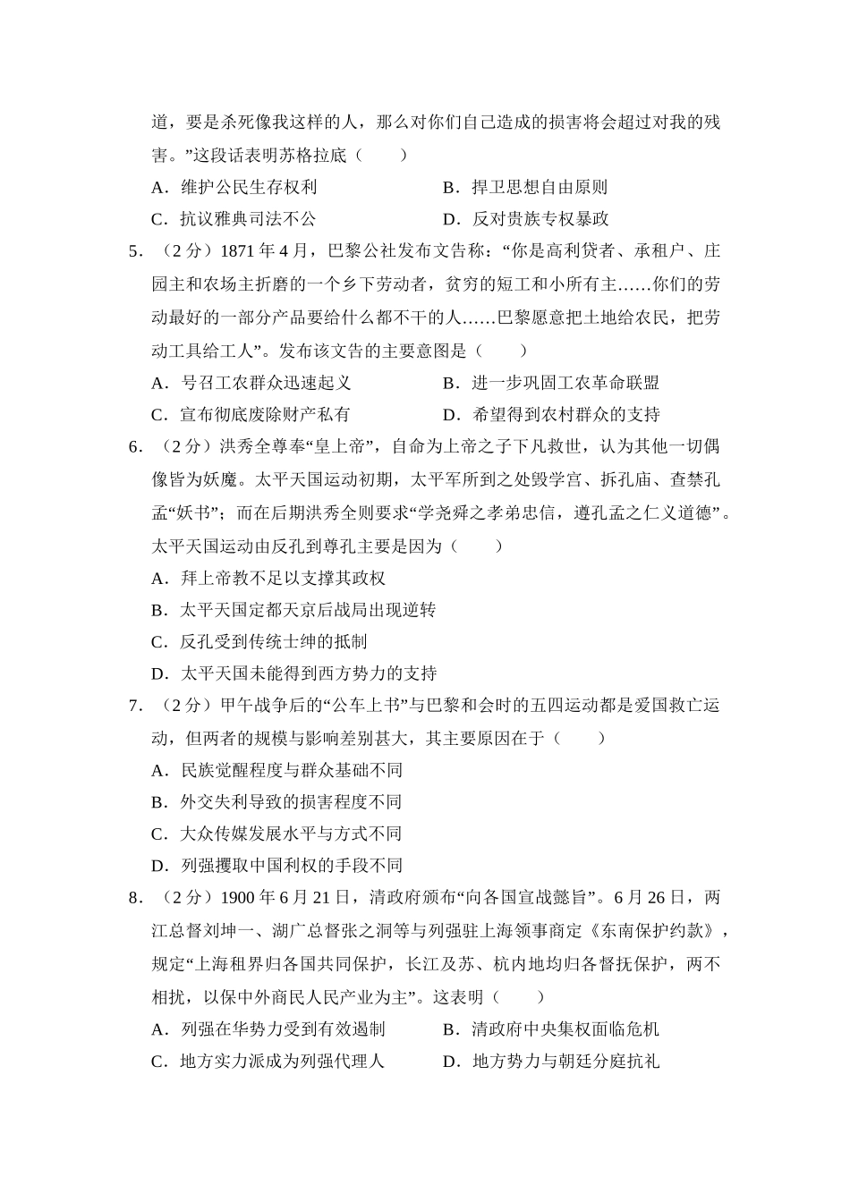
2011年全国统一高考历史试卷(新课标)一、选择题(共12小题,每小题2分,满分24分)1.(2分)董仲舒认为孔子撰《春秋》的目的是尊天子、抑诸侯、崇周制而“”大一统,以此为汉武帝加强中央集权服务,从而将周代历史与汉代政治联系起来。西周时代对于秦汉统一的重要历史影响在于()A.构建了中央有效控制地方的制度B.确立了君主大权独揽的集权意识C.形成了天下一家的文化心理认同D.实现了国家对土地与人口的控制2.(2•分)如图是依据《隋书食货志》等制作的南北朝时期各地区货币使用情况示意图。该图反映出()A.长江流域经济水平总体上高于黄河流域B.河西走廊与岭南地区经济发展速度最快C.黄河流域的丝织业迅速发展D.长江流域经济发展相对稳定3.(2“分)黄宗羲在《明夷待访录》中说:使朝廷之上,闾阎之细,渐摩濡染,莫不有诗书宽大之气,天子之所是未必是,天子之所非未必非,天子亦”遂不敢自为非是,而公其非是于学校。与这一论述的精神实质最为接近的是()A.天下兴亡,匹夫有责B.民为邦本C.天下为公D.民贵君轻4.(2“分)苏格拉底在受审时申辩说:打一个可笑的比喻,我就像一只牛虻,……整天到处叮住你们不放,唤醒你们、说明你们、指责你们我要让你们知道,要是杀死像我这样的人,那么对你们自己造成的损害将会超过对我的残”害。这段话表明苏格拉底()A.维护公民生存权利B.捍卫思想自由原则C.抗议雅典司法不公D.反对贵族专权暴政5.(2分)1871年4“月,巴黎公社发布文告称:你是高利贷者、承租户、庄……园主和农场主折磨的一个乡下劳动者,贫穷的短工和小所有主你们的劳……动最好的一部分产品要给什么都不干的人巴黎愿意把土地给农民,把劳”动工具给工人。发布该文告的主要意图是()A.号召工农群众迅速起义B.进一步巩固工农革命联盟C.宣布彻底废除财产私有D.希望得到农村群众的支持6.(2“”分)洪秀全尊奉皇上帝,自命为上帝之子下凡救世,认为其他一切偶像皆为妖魔。太平天国运动初期,太平军所到之处毁学宫、拆孔庙、查禁孔“”“”孟妖书;而在后期洪秀全则要求学尧舜之孝弟忠信,遵孔孟之仁义道德。太平天国运动由反孔到尊孔主要是因为()A.拜上帝教不足以支撑其政权B.太平天国定都天京后战局出现逆转C.反孔受到传统士绅的抵制D.太平天国未能得到西方势力的支持7.(2“”分)甲午战争后的公车上书与巴黎和会时的五四运动都是爱国救亡运动,但两者的规模与影响差别甚大,其主要原因在于()A...