电脑桌面
添加蜗牛文库到电脑桌面
安装后可以在桌面快捷访问

2008年高考语文真题(辽宁自主命题).docVIP免费

2008年高考语文真题(辽宁自主命题).doc_第1页
2008年高考语文真题(辽宁自主命题).doc_第2页
2008年高考语文真题(辽宁自主命题).doc_第3页
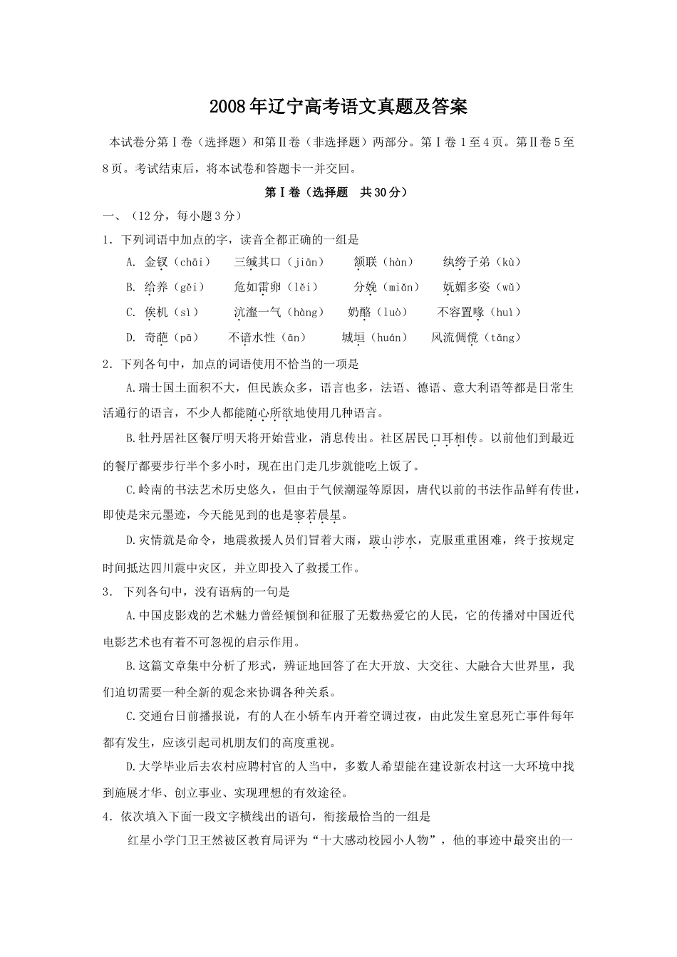
2008年辽宁高考语文真题及答案本试卷分第Ⅰ卷(选择题)和第Ⅱ卷(非选择题)两部分。第Ⅰ卷1至4页。第Ⅱ卷5至8页。考试结束后,将本试卷和答题卡一并交回。第Ⅰ卷(选择题共30分)一、(12分,每小题3分)1.下列词语中加点的字,读音全都正确的一组是A.金钗(chāi)三缄其口(jiān)颔联(hàn)纨绔子弟(kù)B.给养(gěi)危如雷卵(lěi)分娩(miǎn)妩媚多姿(wǔ)C.俟机(sì)沆瀣一气(hàng)奶酪(luò)不容置喙(huì)D.奇葩(pā)不谙水性(ān)城垣(huán)风流倜傥(tǎng)2.下列各句中,加点的词语使用不恰当的一项是A.瑞士国土面积不大,但民族众多,语言也多,法语、德语、意大利语等都是日常生活通行的语言,不少人都能随心所欲地使用几种语言。B.牡丹居社区餐厅明天将开始营业,消息传出。社区居民口耳相传。以前他们到最近的餐厅都要步行半个多小时,现在出门走几步就能吃上饭了。C.岭南的书法艺术历史悠久,但由于气候潮湿等原因,唐代以前的书法作品鲜有传世,即使是宋元墨迹,今天能见到的也是寥若晨星。D.灾情就是命令,地震救援人员们冒着大雨,跋山涉水,克服重重困难,终于按规定时间抵达四川震中灾区,并立即投入了救援工作。3.下列各句中,没有语病的一句是A.中国皮影戏的艺术魅力曾经倾倒和征服了无数热爱它的人民,它的传播对中国近代电影艺术也有着不可忽视的启示作用。B.这篇文章集中分析了形式,辨证地回答了在大开放、大交往、大融合大世界里,我们迫切需要一种全新的观念来协调各种关系。C.交通台日前播报说,有的人在小轿车内开着空调过夜,由此发生窒息死亡事件每年都有发生,应该引起司机朋友们的高度重视。D.大学毕业后去农村应聘村官的人当中,多数人希望能在建设新农村这一大环境中找到施展才华、创立事业、实现理想的有效途径。4.依次填入下面一段文字横线出的语句,衔接最恰当的一组是红星小学门卫王然被区教育局评为“十大感动校园小人物”,他的事迹中最突出的一条是认识全校500多个学生并能叫出他们的名字,为家长提供了很多方便。,。,。,。门卫感动校园,体现的就是一种服务育人的精神。①学校里的教师是在教书育人②这不只是像背书那样背出来的③要叫出全校学生的名字,实在不容易④校园内的管理、服务也无不在体现育人的功能⑤能叫出几个学生的名字,很简单⑥这是关爱学生、日积月累的自然结果A.①④⑤②③⑥B.②⑥①④⑤③C.③⑥②①⑤④D.⑤③②⑥①④二、(9分,每小题...

1、当您付费下载文档后,您只拥有了使用权限,并不意味着购买了版权,文档只能用于自身使用,不得用于其他商业用途(如 [转卖]进行直接盈利或[编辑后售卖]进行间接盈利)。
2、本站所有内容均由合作方或网友上传,本站不对文档的完整性、权威性及其观点立场正确性做任何保证或承诺!文档内容仅供研究参考,付费前请自行鉴别。
3、如文档内容存在违规,或者侵犯商业秘密、侵犯著作权等,请点击“违规举报”。

碎片内容

蜗牛文库的最新文档

二年级数学下册其中检测卷二年级数学下册其中检测卷附答案#期中测试卷.pdf
10.00金币
0下载
二年级数学下册期末质检卷(苏教版)二年级数学下册期末质检卷(苏教版)#期末复习 #期末测试卷 #二年级数学 #二年级数学下册#关注我持续更新小学知识.pdf
10.00金币
0下载
二年级数学下册期末混合运算专项练习二年级数学下册期末混合运算专项练习#二年级#二年级数学下册#关注我持续更新小学知识 #知识分享 #家长收藏孩子受益.pdf
10.00金币
1下载
二年级数学下册年月日三类周期问题解题方法二年级数学下册年月日三类周期问题解题方法#二年级#二年级数学下册#知识分享 #关注我持续更新小学知识 #家长收藏孩子受益.pdf
10.00金币
0下载
二年级数学下册解决问题专项训练二年级数学下册解决问题专项训练#专项训练#解决问题#二年级#二年级数学下册#知识分享.pdf
10.00金币
1下载
二年级数学下册还原问题二年级数学下册还原问题#二年级#二年级数学#关注我持续更新小学知识 #知识分享 #家长收藏孩子受益.pdf
10.00金币
1下载
二年级数学下册第六单元考试卷家长打印出来给孩子测试测试争取拿到高分!#小学二年级试卷分享 #二年级第六单考试数学 #第六单考试#二年级数学下册.pdf
10.00金币
0下载
二年级数学下册必背顺口溜口诀汇总二年级数学下册必背顺口溜口诀汇总#二年级#二年级数学下册 #知识分享 #家长收藏孩子受益 #关注我持续更新小学知识.pdf
10.00金币
0下载
二年级数学下册《重点难点思维题》两大问题解决技巧和方法巧算星期几解决周期问题还原问题强化思维训练老师精心整理家长可以打印出来给孩子练习#家长收藏孩子受益 #学霸秘籍 #思维训练 #二年级 #知识点总结.pdf
10.00金币
0下载
二年级数学下册 必背公式大全寒假提前背一背开学更轻松#二年级 #二年级数学 #二年级数学下册 #寒假充电计划 #公式.pdf
10.00金币
0下载
蜗牛文库+ 关注
实名认证
内容提供者

提供各种专业文档内容

确认删除?
QQ
  • QQ点击这里给我发消息
微信客服
  • 微信客服
回到顶部