电脑桌面
添加蜗牛文库到电脑桌面
安装后可以在桌面快捷访问

线性代数课程思政评价体系的构建问题研究_李一鸣.pdfVIP免费

线性代数课程思政评价体系的构建问题研究_李一鸣.pdf_第1页
线性代数课程思政评价体系的构建问题研究_李一鸣.pdf_第2页
线性代数课程思政评价体系的构建问题研究_李一鸣.pdf_第3页
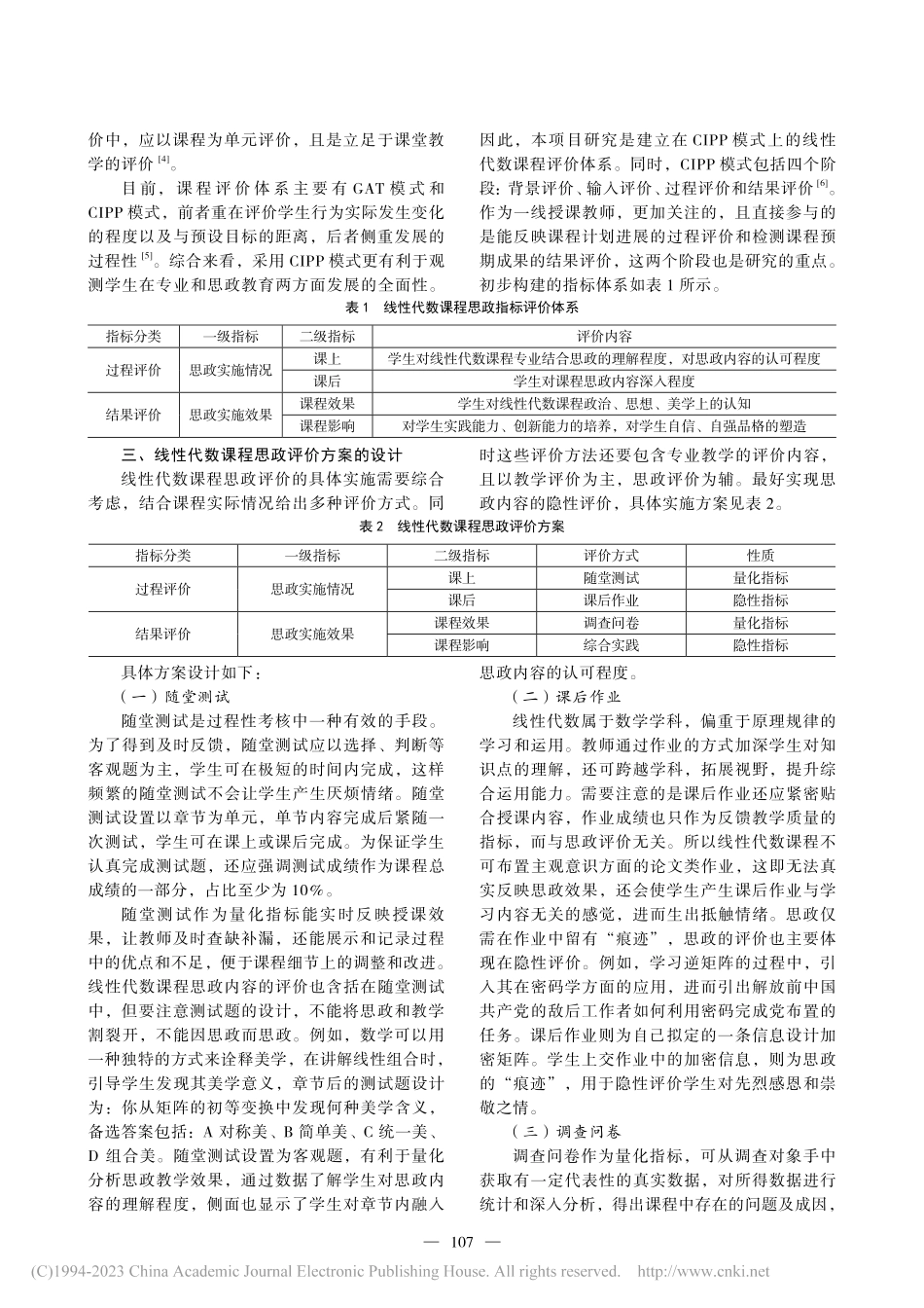
—106—2023年2月第1期总第177期金融理论与教学FinanceTheoryandTeaching线性代数课程思政评价体系的构建问题研究李一鸣,鄂宁(哈尔滨金融学院基础教研部,黑龙江哈尔滨150030)收稿日期:2022-04-06基金项目:哈尔滨金融学院教育教学改革项目“基于课程思政的线性代数教学改革研究”(JGB2021012)。作者简介:李一鸣(1982-),女,黑龙江佳木斯人,副教授,硕士,研究方向为泛函与微分方程研究;鄂宁(1985-),女,黑龙江哈尔滨人,讲师,硕士,研究方向为最优化理论研究。一、引言2020年教育部下发的《高等学校课程思政建设指导纲要》中提出“要全面推进高校课程思政建设,发挥好每门课程的育人作用,提高高校人才培养质量。”同时也强调要结合专业特点分类推进课程思政建设,其中理学类专业课程,要注重科学思维方法的训练和科学伦理的教育,培养学生探索未知、追求真理、勇攀科学高峰的责任感和使命感[1]。《线性代数》作为高等数学的两大入门课程之一,是高校中普遍开设的一门理学类课程[2]。围绕《线性代数》这门课程,深化教学改革,挖掘课程所蕴含的思政元素,把思政育人作为课程教学的点睛之笔,展开线性代数课程思政实践的研究是非常必要的。当代教育评价之父拉尔夫·泰勒提出课程评价的目的,就是要全面地检验学习经验在实际上是否起作用[3]。而思政作为《线性代数》课程建设的一部分,其质量评价往往被忽略。目前,《线性代数》与课程思政的研究还停留在如何将两者结合,还没有进一步尝试构建其评价体系,这就造成思政教学没有得到及时的反馈,教学效果也就无法得到检验,更不能根据评价结果对思政内容做出持续的改进。因此针对思政教学过程中的薄弱环节——“评价”,研究结合课程实践给出初步的探索。二、线性代数课程思政评价体系的构建线性代数课程思政的评价具有其特殊性,课程自身具有很强的抽象性和逻辑性,重于数学知识的理解、归纳和运用。因此思政就需从这些知识中提取出关键节点,凝练思政主题,引导学生坚定理想信念,做到真正“寓政于学”。这样做不仅能将思政与专业知识有机结合在一起,还可在枯燥的课堂上升华专业内容,激发学生学习兴趣,提升学习效果。因而,线性代数课程思政评摘要:针对目前线性代数课程思政质量缺乏有效反馈的问题,提出了一种以CIPP模式为基础的,主要包括过程和结果两个阶段的质量评价体系。该体系可就教学和思政进行双重评价,评价内容分为四个方面,对应随堂测试、课后作业、调查问卷和综...

1、当您付费下载文档后,您只拥有了使用权限,并不意味着购买了版权,文档只能用于自身使用,不得用于其他商业用途(如 [转卖]进行直接盈利或[编辑后售卖]进行间接盈利)。
2、本站所有内容均由合作方或网友上传,本站不对文档的完整性、权威性及其观点立场正确性做任何保证或承诺!文档内容仅供研究参考,付费前请自行鉴别。
3、如文档内容存在违规,或者侵犯商业秘密、侵犯著作权等,请点击“违规举报”。

碎片内容

蜗牛文库的最新文档

二年级数学下册其中检测卷二年级数学下册其中检测卷附答案#期中测试卷.pdf
10.00金币
0下载
二年级数学下册期末质检卷(苏教版)二年级数学下册期末质检卷(苏教版)#期末复习 #期末测试卷 #二年级数学 #二年级数学下册#关注我持续更新小学知识.pdf
10.00金币
0下载
二年级数学下册期末混合运算专项练习二年级数学下册期末混合运算专项练习#二年级#二年级数学下册#关注我持续更新小学知识 #知识分享 #家长收藏孩子受益.pdf
10.00金币
1下载
二年级数学下册年月日三类周期问题解题方法二年级数学下册年月日三类周期问题解题方法#二年级#二年级数学下册#知识分享 #关注我持续更新小学知识 #家长收藏孩子受益.pdf
10.00金币
0下载
二年级数学下册解决问题专项训练二年级数学下册解决问题专项训练#专项训练#解决问题#二年级#二年级数学下册#知识分享.pdf
10.00金币
1下载
二年级数学下册还原问题二年级数学下册还原问题#二年级#二年级数学#关注我持续更新小学知识 #知识分享 #家长收藏孩子受益.pdf
10.00金币
1下载
二年级数学下册第六单元考试卷家长打印出来给孩子测试测试争取拿到高分!#小学二年级试卷分享 #二年级第六单考试数学 #第六单考试#二年级数学下册.pdf
10.00金币
0下载
二年级数学下册必背顺口溜口诀汇总二年级数学下册必背顺口溜口诀汇总#二年级#二年级数学下册 #知识分享 #家长收藏孩子受益 #关注我持续更新小学知识.pdf
10.00金币
0下载
二年级数学下册《重点难点思维题》两大问题解决技巧和方法巧算星期几解决周期问题还原问题强化思维训练老师精心整理家长可以打印出来给孩子练习#家长收藏孩子受益 #学霸秘籍 #思维训练 #二年级 #知识点总结.pdf
10.00金币
0下载
二年级数学下册 必背公式大全寒假提前背一背开学更轻松#二年级 #二年级数学 #二年级数学下册 #寒假充电计划 #公式.pdf
10.00金币
0下载
蜗牛文库+ 关注
实名认证
内容提供者

提供各种专业文档内容

确认删除?
QQ
  • QQ点击这里给我发消息
微信客服
  • 微信客服
回到顶部