电脑桌面
添加蜗牛文库到电脑桌面
安装后可以在桌面快捷访问

6江西2023中考道德与法治试题参考答案.pdfVIP免费

6江西2023中考道德与法治试题参考答案.pdf_第1页
6江西2023中考道德与法治试题参考答案.pdf_第2页
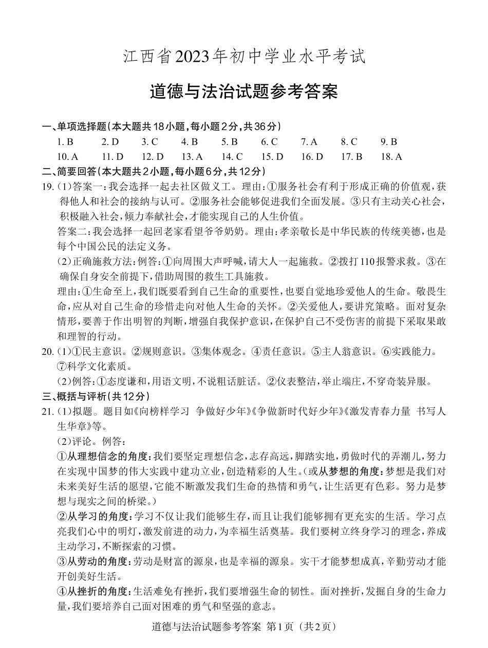
道德与法治试题参考答案第1页(共2页)江西省2023年初中学业水平考试道德与法治试题参考答案一、单项选择题(本大题共18小题,每小题2分,共36分)1.B2.D3.C4.B5.B6.C7.A8.C9.B10.A11.D12.D13.A14.C15.D16.D17.B18.A二、简要回答(本大题共2小题,每小题6分,共12分)19.(1)答案一:我会选择一起去社区做义工。理由:①服务社会有利于形成正确的价值观,获得他人和社会的接纳与认可。②服务社会能够促进我们全面发展。③只有主动关心社会,积极融入社会,倾力奉献社会,才能实现自己的人生价值。答案二:我会选择一起回老家看望爷爷奶奶。理由:孝亲敬长是中华民族的传统美德,也是每个中国公民的法定义务。(2)正确施救方法:例答:①向周围大声呼喊,请大人一起施救。②拨打110报警求救。③在确保自身安全前提下,借助周围的救生工具施救。理由:①生命至上,我们既要看到自己生命的重要性,也要自觉地珍爱他人的生命。敬畏生命,应从对自己生命的珍惜走向对他人生命的关怀。②关爱他人,要讲究策略。面对复杂情形,要善于作出明智的判断,增强自我保护意识,在保护自己不受伤害的前提下采取果敢和理智的行动。20.(1)①民主意识。②规则意识。③集体观念。④责任意识。⑤主人翁意识。⑥实践能力。⑦科学文化素质。(2)例答:①态度谦和,用语文明,不说粗话脏话。②仪表整洁,举止端庄,不穿奇装异服。三、概括与评析(共12分)21.(1)拟题。题目如《向榜样学习争做好少年》《争做新时代好少年》《激发青春力量书写人生华章》等。(2)评论。例答:①从理想信念的角度从理想信念的角度::我们要坚定理想信念,志存高远,脚踏实地,勇做时代的弄潮儿,努力在实现中国梦的伟大实践中建功立业,创造精彩的人生。(或从梦想的角度从梦想的角度::梦想是我们对未来美好生活的愿望,它能不断激发我们生命的热情和勇气,让生活更有色彩。努力是梦想与现实之间的桥梁。)②从学习的角度从学习的角度:学习不仅让我们能够生存,而且让我们能够拥有更充实的生活。学习点亮我们心中的明灯,激发前进的动力,为幸福生活奠基。我们要树立终身学习的理念,养成主动学习,不断探索的习惯。③从劳动的角度从劳动的角度:劳动是财富的源泉,也是幸福的源泉。实干才能梦想成真,辛勤劳动才能开创美好生活。④从挫折的角度从挫折的角度:生活难免有挫折,我们要增强生命的韧性。面对挫折,发掘自身的生命力量,我们要培养自己面对困难的勇气和坚强的意志。...

1、当您付费下载文档后,您只拥有了使用权限,并不意味着购买了版权,文档只能用于自身使用,不得用于其他商业用途(如 [转卖]进行直接盈利或[编辑后售卖]进行间接盈利)。
2、本站所有内容均由合作方或网友上传,本站不对文档的完整性、权威性及其观点立场正确性做任何保证或承诺!文档内容仅供研究参考,付费前请自行鉴别。
3、如文档内容存在违规,或者侵犯商业秘密、侵犯著作权等,请点击“违规举报”。

碎片内容

蜗牛文库的最新文档

二年级数学下册其中检测卷二年级数学下册其中检测卷附答案#期中测试卷.pdf
10.00金币
0下载
二年级数学下册期末质检卷(苏教版)二年级数学下册期末质检卷(苏教版)#期末复习 #期末测试卷 #二年级数学 #二年级数学下册#关注我持续更新小学知识.pdf
10.00金币
0下载
二年级数学下册期末混合运算专项练习二年级数学下册期末混合运算专项练习#二年级#二年级数学下册#关注我持续更新小学知识 #知识分享 #家长收藏孩子受益.pdf
10.00金币
1下载
二年级数学下册年月日三类周期问题解题方法二年级数学下册年月日三类周期问题解题方法#二年级#二年级数学下册#知识分享 #关注我持续更新小学知识 #家长收藏孩子受益.pdf
10.00金币
0下载
二年级数学下册解决问题专项训练二年级数学下册解决问题专项训练#专项训练#解决问题#二年级#二年级数学下册#知识分享.pdf
10.00金币
1下载
二年级数学下册还原问题二年级数学下册还原问题#二年级#二年级数学#关注我持续更新小学知识 #知识分享 #家长收藏孩子受益.pdf
10.00金币
1下载
二年级数学下册第六单元考试卷家长打印出来给孩子测试测试争取拿到高分!#小学二年级试卷分享 #二年级第六单考试数学 #第六单考试#二年级数学下册.pdf
10.00金币
0下载
二年级数学下册必背顺口溜口诀汇总二年级数学下册必背顺口溜口诀汇总#二年级#二年级数学下册 #知识分享 #家长收藏孩子受益 #关注我持续更新小学知识.pdf
10.00金币
0下载
二年级数学下册《重点难点思维题》两大问题解决技巧和方法巧算星期几解决周期问题还原问题强化思维训练老师精心整理家长可以打印出来给孩子练习#家长收藏孩子受益 #学霸秘籍 #思维训练 #二年级 #知识点总结.pdf
10.00金币
0下载
二年级数学下册 必背公式大全寒假提前背一背开学更轻松#二年级 #二年级数学 #二年级数学下册 #寒假充电计划 #公式.pdf
10.00金币
0下载
蜗牛文库+ 关注
实名认证
内容提供者

提供各种专业文档内容

确认删除?
QQ
  • QQ点击这里给我发消息
微信客服
  • 微信客服
回到顶部