电脑桌面
添加蜗牛文库到电脑桌面
安装后可以在桌面快捷访问

从“绅治”“统合”走向“数治”_乡村治理情景演变审视_孙正.pdfVIP免费

从“绅治”“统合”走向“数治”_乡村治理情景演变审视_孙正.pdf_第1页
从“绅治”“统合”走向“数治”_乡村治理情景演变审视_孙正.pdf_第2页
从“绅治”“统合”走向“数治”_乡村治理情景演变审视_孙正.pdf_第3页
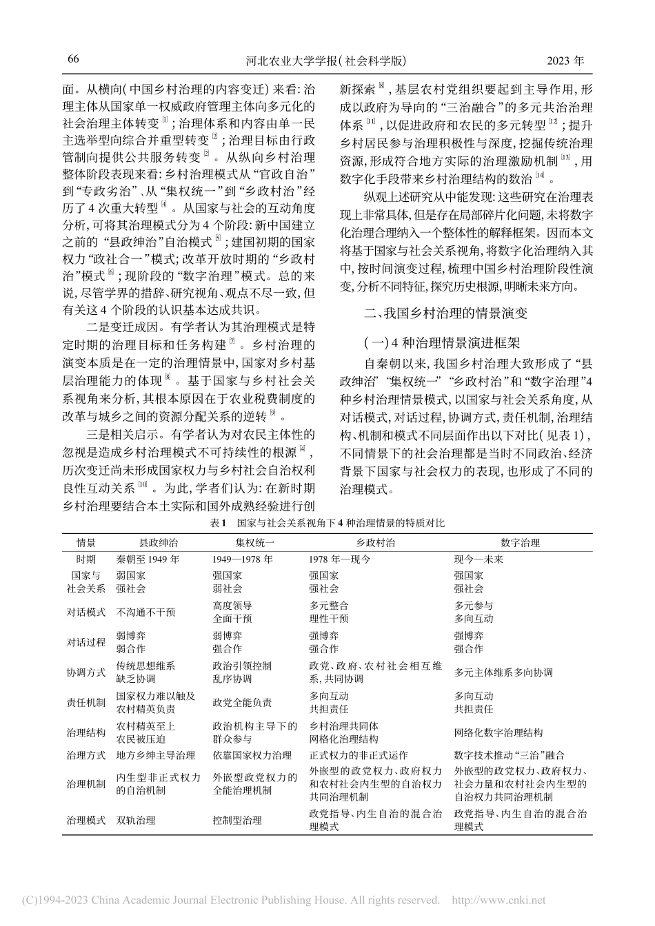
第25卷第2期2023年3月河北农业大学学报(社会科学版)JournalofHebeiAgriculturalUniversity(SocialSciences)从“绅治”“统合”走向“数治”:乡村治理情景演变审视孙正,王玉坤(河北农业大学人文社会科学学院,河北保定071000)收稿日期:2022-08-26基金项目:2020年河北省高等学校青年拔尖人才计划项目:“乡村振兴战略背景下河北省农村社会治安治理研究”(编号:BJ2020063);2020年度河北省社会科学发展研究重点课题:“国家治理现代化视角下河北省农村社会治安问题研究”(编号:20200101005);河北省2021年度社会科学发展研究课题:“多元、多维、多样大学生参与农村社会治理的影响因素研究”(编号:0210301110)。第一作者:孙正(1981-),男,博士,副教授,研究方向为农村公共管理与政策分析,E-mail:185701226@qq.com。摘要:乡村治理是国家治理的基石,也是党执政兴国的根基。中国乡村治理从县政绅治、集权统一走向乡政村治和数字治理,其中也体现了国家对乡村治理从“绅治”“统合”走向“数治”的治理过程。基于国家与社会关系的视角对乡村治理的情景演变做了简要的梳理,对县政绅治、集权统一、乡政村治、数字治理4个乡村治理情景进行特质分析对比,根据乡村治理变迁中不同特质对当今乡村治理数字化发展提出对策建议,加快寻求协调与整合,建立合作、责任和信任的协同机制,进行逻辑与机制上的创新,最终形成乡村现代化治理体系,实现国家治理能力与体系现代化。关键词:乡村治理;情景演变;数字治理中图分类号:C91文献标识码:A文章编号:1008-6927(2023)02-0065-08开放科学(资源服务)标志码(OSID):DOI号:10.13320/j.cnki.jauhe.2023.0020我国作为具有悠久农业文明的国家,历来重视对乡村社会治理的实践与研究。乡村治理的变迁关系着国家治理格局和政治体制的变化,乡村治理的历次转型都对社会关系、社会稳定和社会秩序产生着巨大的影响,同时乡村治理的变迁其中也蕴含着中央与地方、国家与社会、政府治理与村民自治、政党和农村之间的冲突与交融。历次变迁也反映了历史的传承和时代的进步,技术与理念的融合和城乡发展的协同。在我国社会治理不断变革与创新的背景下,2023年中央一号文件明确提出完善网格化管理、精细化服务、信息化支撑的基层治理平台,提升乡村治理效能。与此同时,中国共产党的“二十大报告”也明确提出通过全面深化改革以提高国家治理体系与治理能力现代化水平。而为农民提供更好的公共服务,夯实党在农村基层执政基础,...

1、当您付费下载文档后,您只拥有了使用权限,并不意味着购买了版权,文档只能用于自身使用,不得用于其他商业用途(如 [转卖]进行直接盈利或[编辑后售卖]进行间接盈利)。
2、本站所有内容均由合作方或网友上传,本站不对文档的完整性、权威性及其观点立场正确性做任何保证或承诺!文档内容仅供研究参考,付费前请自行鉴别。
3、如文档内容存在违规,或者侵犯商业秘密、侵犯著作权等,请点击“违规举报”。

碎片内容

蜗牛文库的最新文档

二年级数学下册其中检测卷二年级数学下册其中检测卷附答案#期中测试卷.pdf
10.00金币
0下载
二年级数学下册期末质检卷(苏教版)二年级数学下册期末质检卷(苏教版)#期末复习 #期末测试卷 #二年级数学 #二年级数学下册#关注我持续更新小学知识.pdf
10.00金币
0下载
二年级数学下册期末混合运算专项练习二年级数学下册期末混合运算专项练习#二年级#二年级数学下册#关注我持续更新小学知识 #知识分享 #家长收藏孩子受益.pdf
10.00金币
1下载
二年级数学下册年月日三类周期问题解题方法二年级数学下册年月日三类周期问题解题方法#二年级#二年级数学下册#知识分享 #关注我持续更新小学知识 #家长收藏孩子受益.pdf
10.00金币
0下载
二年级数学下册解决问题专项训练二年级数学下册解决问题专项训练#专项训练#解决问题#二年级#二年级数学下册#知识分享.pdf
10.00金币
1下载
二年级数学下册还原问题二年级数学下册还原问题#二年级#二年级数学#关注我持续更新小学知识 #知识分享 #家长收藏孩子受益.pdf
10.00金币
1下载
二年级数学下册第六单元考试卷家长打印出来给孩子测试测试争取拿到高分!#小学二年级试卷分享 #二年级第六单考试数学 #第六单考试#二年级数学下册.pdf
10.00金币
0下载
二年级数学下册必背顺口溜口诀汇总二年级数学下册必背顺口溜口诀汇总#二年级#二年级数学下册 #知识分享 #家长收藏孩子受益 #关注我持续更新小学知识.pdf
10.00金币
0下载
二年级数学下册《重点难点思维题》两大问题解决技巧和方法巧算星期几解决周期问题还原问题强化思维训练老师精心整理家长可以打印出来给孩子练习#家长收藏孩子受益 #学霸秘籍 #思维训练 #二年级 #知识点总结.pdf
10.00金币
0下载
二年级数学下册 必背公式大全寒假提前背一背开学更轻松#二年级 #二年级数学 #二年级数学下册 #寒假充电计划 #公式.pdf
10.00金币
0下载
蜗牛文库+ 关注
实名认证
内容提供者

提供各种专业文档内容

确认删除?
QQ
  • QQ点击这里给我发消息
微信客服
  • 微信客服
回到顶部