电脑桌面
添加蜗牛文库到电脑桌面
安装后可以在桌面快捷访问

大学计算机基础知识点超详细总结.docVIP免费

大学计算机基础知识点超详细总结.doc_第1页
大学计算机基础知识点超详细总结.doc_第2页
大学计算机基础知识点超详细总结.doc_第3页
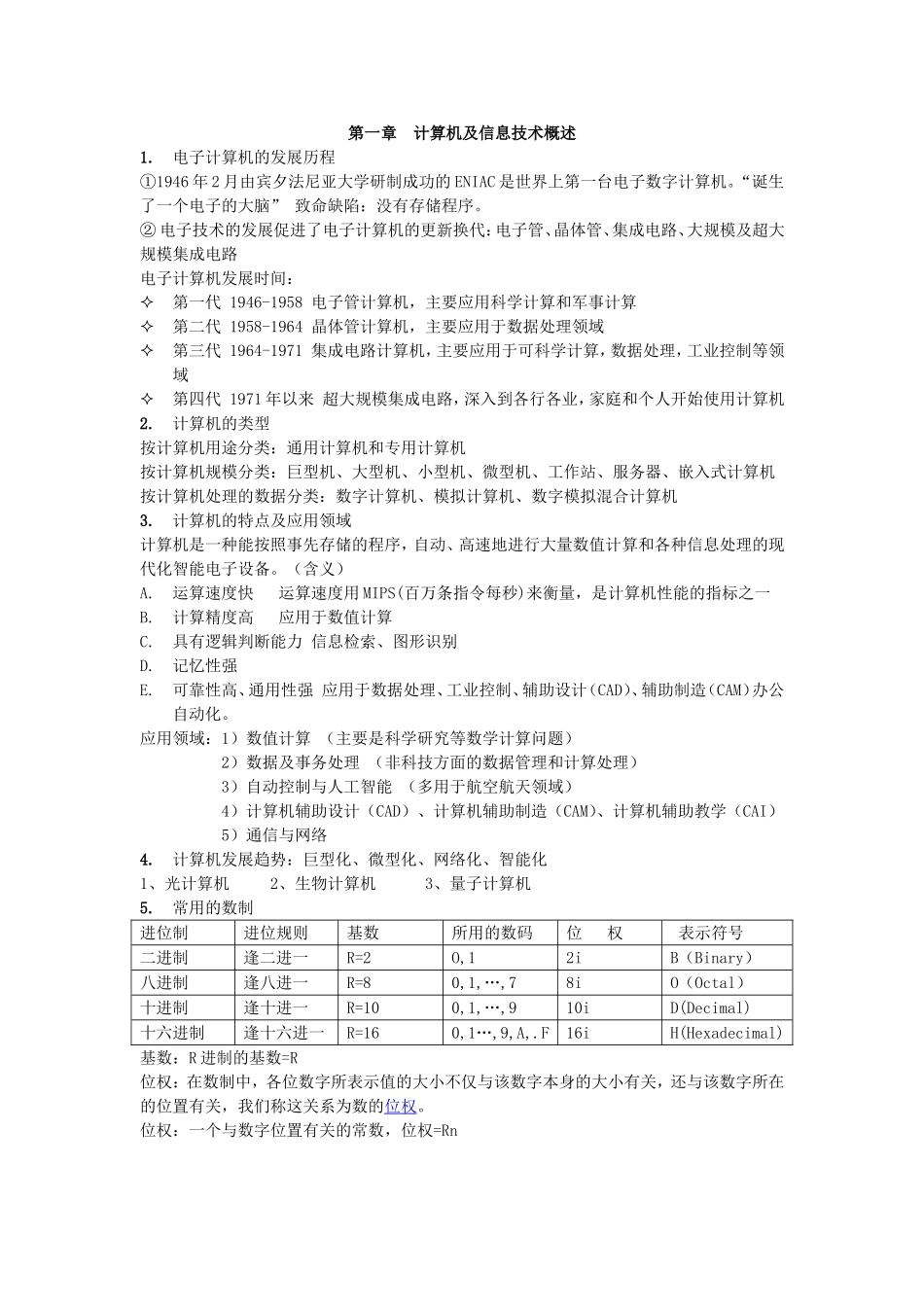
第一章计算机及信息技术概述1.电子计算机的发展历程①1946年2月由宾夕法尼亚大学研制成功的ENIAC是世界上第一台电子数字计算机。“诞生了一个电子的大脑”致命缺陷:没有存储程序。②电子技术的发展促进了电子计算机的更新换代:电子管、晶体管、集成电路、大规模及超大规模集成电路电子计算机发展时间:第一代1946-1958电子管计算机,主要应用科学计算和军事计算第二代1958-1964晶体管计算机,主要应用于数据处理领域第三代1964-1971集成电路计算机,主要应用于可科学计算,数据处理,工业控制等领域第四代1971年以来超大规模集成电路,深入到各行各业,家庭和个人开始使用计算机2.计算机的类型按计算机用途分类:通用计算机和专用计算机按计算机规模分类:巨型机、大型机、小型机、微型机、工作站、服务器、嵌入式计算机按计算机处理的数据分类:数字计算机、模拟计算机、数字模拟混合计算机3.计算机的特点及应用领域计算机是一种能按照事先存储的程序,自动、高速地进行大量数值计算和各种信息处理的现代化智能电子设备。(含义)A.运算速度快运算速度用MIPS(百万条指令每秒)来衡量,是计算机性能的指标之一B.计算精度高应用于数值计算C.具有逻辑判断能力信息检索、图形识别D.记忆性强E.可靠性高、通用性强应用于数据处理、工业控制、辅助设计(CAD)、辅助制造(CAM)办公自动化。应用领域:1)数值计算(主要是科学研究等数学计算问题)2)数据及事务处理(非科技方面的数据管理和计算处理)3)自动控制与人工智能(多用于航空航天领域)4)计算机辅助设计(CAD)、计算机辅助制造(CAM)、计算机辅助教学(CAI)5)通信与网络4.计算机发展趋势:巨型化、微型化、网络化、智能化1、光计算机2、生物计算机3、量子计算机5.常用的数制进位制进位规则基数所用的数码位权表示符号二进制逢二进一R=2O,12iB(Binary)八进制逢八进一R=80,1,…,78iO(Octal)十进制逢十进一R=100,1,…,910iD(Decimal)十六进制逢十六进一R=160,1…,9,A,.F16iH(Hexadecimal)基数:R进制的基数=R位权:在数制中,各位数字所表示值的大小不仅与该数字本身的大小有关,还与该数字所在的位置有关,我们称这关系为数的位权。位权:一个与数字位置有关的常数,位权=Rn6.数据、信息和信息编码的概念数据不仅指数字、字母、文字和其他特殊字符。而且还包括图形、图像、动画、影像、声音等多媒体数据。信息是人们按照预先的目的,通过从各种不同的渠道、不同的角度观察记...

1、当您付费下载文档后,您只拥有了使用权限,并不意味着购买了版权,文档只能用于自身使用,不得用于其他商业用途(如 [转卖]进行直接盈利或[编辑后售卖]进行间接盈利)。
2、本站所有内容均由合作方或网友上传,本站不对文档的完整性、权威性及其观点立场正确性做任何保证或承诺!文档内容仅供研究参考,付费前请自行鉴别。
3、如文档内容存在违规,或者侵犯商业秘密、侵犯著作权等,请点击“违规举报”。

碎片内容

蜗牛文库的最新文档

二年级数学下册其中检测卷二年级数学下册其中检测卷附答案#期中测试卷.pdf
10.00金币
0下载
二年级数学下册期末质检卷(苏教版)二年级数学下册期末质检卷(苏教版)#期末复习 #期末测试卷 #二年级数学 #二年级数学下册#关注我持续更新小学知识.pdf
10.00金币
0下载
二年级数学下册期末混合运算专项练习二年级数学下册期末混合运算专项练习#二年级#二年级数学下册#关注我持续更新小学知识 #知识分享 #家长收藏孩子受益.pdf
10.00金币
1下载
二年级数学下册年月日三类周期问题解题方法二年级数学下册年月日三类周期问题解题方法#二年级#二年级数学下册#知识分享 #关注我持续更新小学知识 #家长收藏孩子受益.pdf
10.00金币
0下载
二年级数学下册解决问题专项训练二年级数学下册解决问题专项训练#专项训练#解决问题#二年级#二年级数学下册#知识分享.pdf
10.00金币
1下载
二年级数学下册还原问题二年级数学下册还原问题#二年级#二年级数学#关注我持续更新小学知识 #知识分享 #家长收藏孩子受益.pdf
10.00金币
1下载
二年级数学下册第六单元考试卷家长打印出来给孩子测试测试争取拿到高分!#小学二年级试卷分享 #二年级第六单考试数学 #第六单考试#二年级数学下册.pdf
10.00金币
0下载
二年级数学下册必背顺口溜口诀汇总二年级数学下册必背顺口溜口诀汇总#二年级#二年级数学下册 #知识分享 #家长收藏孩子受益 #关注我持续更新小学知识.pdf
10.00金币
0下载
二年级数学下册《重点难点思维题》两大问题解决技巧和方法巧算星期几解决周期问题还原问题强化思维训练老师精心整理家长可以打印出来给孩子练习#家长收藏孩子受益 #学霸秘籍 #思维训练 #二年级 #知识点总结.pdf
10.00金币
0下载
二年级数学下册 必背公式大全寒假提前背一背开学更轻松#二年级 #二年级数学 #二年级数学下册 #寒假充电计划 #公式.pdf
10.00金币
0下载
蜗牛文库+ 关注
实名认证
内容提供者

提供各种专业文档内容

确认删除?
QQ
  • QQ点击这里给我发消息
微信客服
  • 微信客服
回到顶部