电脑桌面
添加蜗牛文库到电脑桌面
安装后可以在桌面快捷访问

某风电场出线开关误跳闸的分析与处理_武国民.pdfVIP免费

某风电场出线开关误跳闸的分析与处理_武国民.pdf_第1页
某风电场出线开关误跳闸的分析与处理_武国民.pdf_第2页
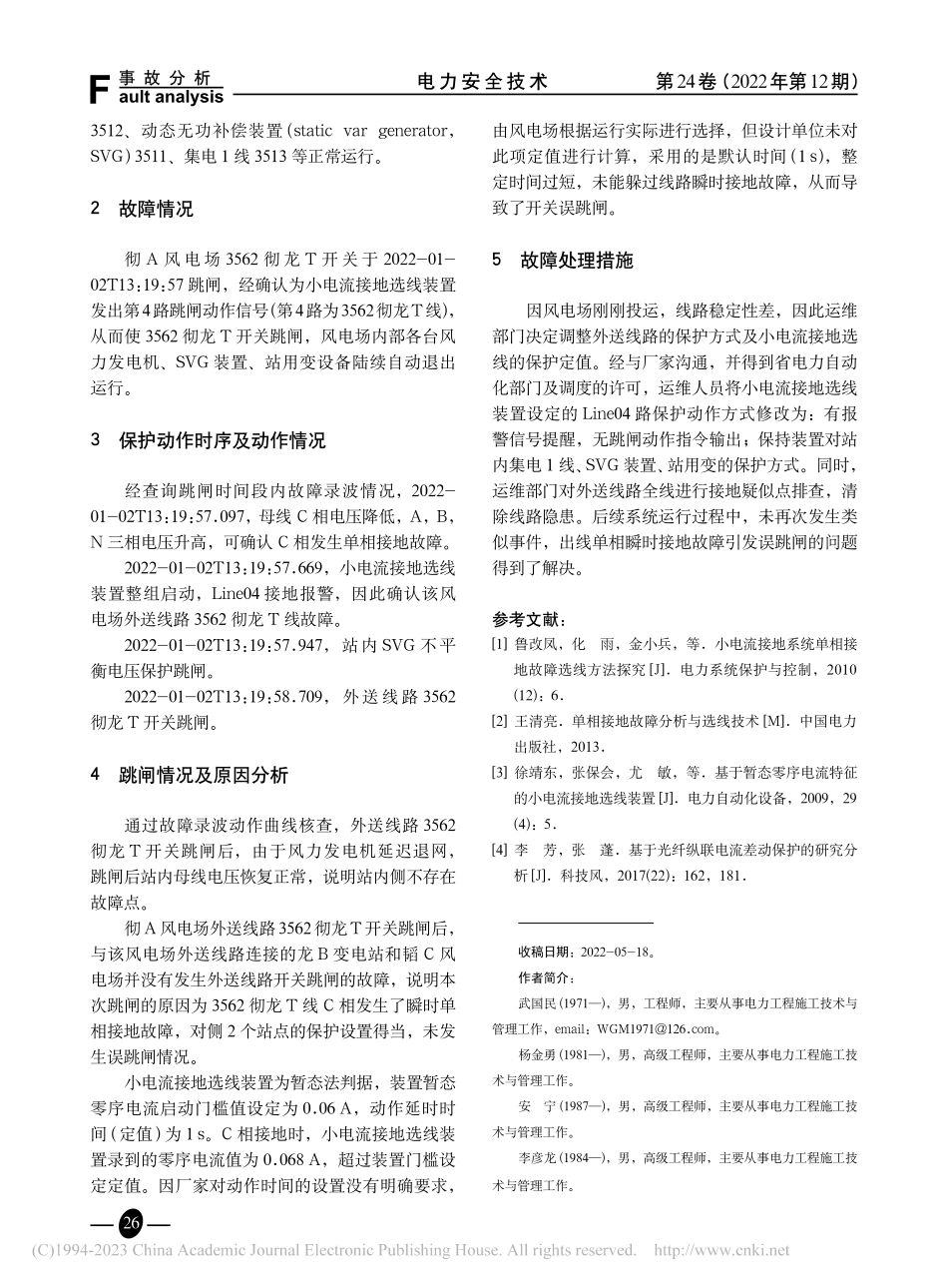
25电力安全技术第24卷(2022年第12期)某风电场出线开关误跳闸的分析与处理武国民1,杨金勇1,安宁1,李彦龙2(1.保定天威保变电气股份有限公司,河北保定071056;2.国网河北省电力有限公司邢台市任泽区供电分公司,河北邢台055150)AnalysisandTreatmentofFalseTrippingofOutgoingSwitchinaWindFarmWUGuomin1,YANGJinyong1,ANNing1,LIYanlong2(1.BaodingTianweiBaobianElectricCo.,Ltd.,Baoding071056;2.RenzeDistrictPowerSupplyCompany,Xingtai055150)〔摘要〕针对某风电场出线开关误跳闸事件,通过跳闸时段内保护动作时序及动作情况进行原因分析,查找出该事件由小电流接地选线装置整定不当导致,并根据线路运维的实际状况提出处理措施,以供小电流接地选线装置运维参考。〔关键词〕风电场;小电流接地选线装置;误跳闸;整定时间Abstract:Inviewofafalsetrippingeventoftheoutgoinglineswitchinawindfarm,thecauseanalysisiscarriedoutbasedonitsprotectionactionsequenceandactionconditionsduringthetrippingperiod,anditisfoundthattheeventiscausedbytheimpropersettingofthesmallcurrentgroundinglineselectiondevice,andaccordingtotheactualsituationofthelineoperationandmaintenance,thetreatmentmeasuresareproposedsoastoofferreferenceforthesmallcurrentgroundinglineselectiondeviceinitsoperationandmaintenance.Keywords:windfarm;smallcurrentgroundinglineselectiondevice;falsetripping;Settingtime中图分类号:TM862文献标识码:A文章编号:1008-6226(2022)12-0025-020引言小电流接地选线装置是一种用于电力系统中性点不接地或中性点经电阻、消弧线圈接地系统的单相接地选线装置[1-2],广泛应用于供电系统。当线路和母线单相接地故障时,装置能及时报警或启动保护跳闸。虽小电流接地选线装置能够较为准确地判断出哪条线路发生了接地故障,但如果其整定保护的范围或者触发报警后的动作方式整定不当,就会引起线路误跳闸,从而影响电力系统的稳定性,造成经济损失。1故障前运行方式彻A风电场外送线路3562彻龙T线通过T接方式,连接到3562韬龙线,从而实现了龙B变电站、韬C风电场、彻A风电场相互连接,见图1。图1外送线路系统运行示意彻A风电场35kV站内系统主要有站用变330kV上级变电站35kV母线35kV母线YH1韬C风电场3562韬龙线3562彻龙T线3562彻龙T开关SVG装置11号站用变集电1线风机10台,容量:30MW35113513351893512对侧风电场本风...

1、当您付费下载文档后,您只拥有了使用权限,并不意味着购买了版权,文档只能用于自身使用,不得用于其他商业用途(如 [转卖]进行直接盈利或[编辑后售卖]进行间接盈利)。
2、本站所有内容均由合作方或网友上传,本站不对文档的完整性、权威性及其观点立场正确性做任何保证或承诺!文档内容仅供研究参考,付费前请自行鉴别。
3、如文档内容存在违规,或者侵犯商业秘密、侵犯著作权等,请点击“违规举报”。

碎片内容

蜗牛文库的最新文档

二年级数学下册其中检测卷二年级数学下册其中检测卷附答案#期中测试卷.pdf
10.00金币
0下载
二年级数学下册期末质检卷(苏教版)二年级数学下册期末质检卷(苏教版)#期末复习 #期末测试卷 #二年级数学 #二年级数学下册#关注我持续更新小学知识.pdf
10.00金币
0下载
二年级数学下册期末混合运算专项练习二年级数学下册期末混合运算专项练习#二年级#二年级数学下册#关注我持续更新小学知识 #知识分享 #家长收藏孩子受益.pdf
10.00金币
1下载
二年级数学下册年月日三类周期问题解题方法二年级数学下册年月日三类周期问题解题方法#二年级#二年级数学下册#知识分享 #关注我持续更新小学知识 #家长收藏孩子受益.pdf
10.00金币
0下载
二年级数学下册解决问题专项训练二年级数学下册解决问题专项训练#专项训练#解决问题#二年级#二年级数学下册#知识分享.pdf
10.00金币
1下载
二年级数学下册还原问题二年级数学下册还原问题#二年级#二年级数学#关注我持续更新小学知识 #知识分享 #家长收藏孩子受益.pdf
10.00金币
1下载
二年级数学下册第六单元考试卷家长打印出来给孩子测试测试争取拿到高分!#小学二年级试卷分享 #二年级第六单考试数学 #第六单考试#二年级数学下册.pdf
10.00金币
0下载
二年级数学下册必背顺口溜口诀汇总二年级数学下册必背顺口溜口诀汇总#二年级#二年级数学下册 #知识分享 #家长收藏孩子受益 #关注我持续更新小学知识.pdf
10.00金币
0下载
二年级数学下册《重点难点思维题》两大问题解决技巧和方法巧算星期几解决周期问题还原问题强化思维训练老师精心整理家长可以打印出来给孩子练习#家长收藏孩子受益 #学霸秘籍 #思维训练 #二年级 #知识点总结.pdf
10.00金币
0下载
二年级数学下册 必背公式大全寒假提前背一背开学更轻松#二年级 #二年级数学 #二年级数学下册 #寒假充电计划 #公式.pdf
10.00金币
0下载
蜗牛文库+ 关注
实名认证
内容提供者

提供各种专业文档内容

确认删除?
QQ
  • QQ点击这里给我发消息
微信客服
  • 微信客服
回到顶部