电脑桌面
添加蜗牛文库到电脑桌面
安装后可以在桌面快捷访问

基于PDCA模型的云资源管理方法研究_孙建刚.pdfVIP免费

基于PDCA模型的云资源管理方法研究_孙建刚.pdf_第1页
基于PDCA模型的云资源管理方法研究_孙建刚.pdf_第2页
基于PDCA模型的云资源管理方法研究_孙建刚.pdf_第3页
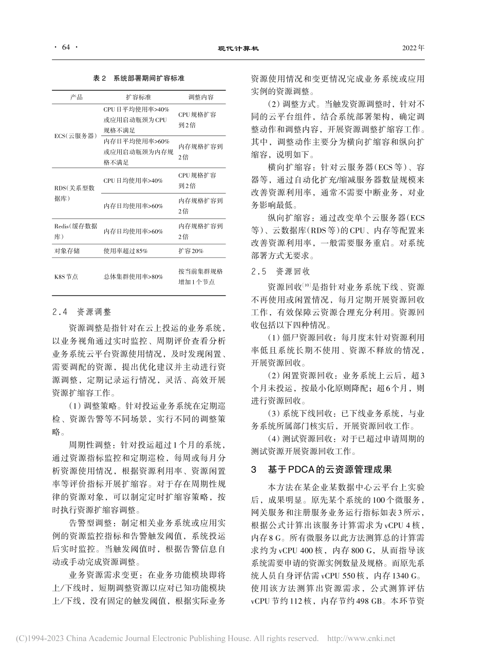
现代计算机ModernComputer第28卷第24期2022年12月25日文章编号:1007-1423(2022)24-0062-05DOI:10.3969/j.issn.1007-1423.2022.24.011基于PDCA模型的云资源管理方法研究孙建刚1,刘月灿1,王怀宇1,张攀1,储方诚2,朱洪森2(1.国家电网有限公司信息通信分公司,北京100761;2.南京南瑞信息通信科技有限公司,南京210018)摘要:随着云计算技术的发展,企业级的云计算平台在数字化浪潮中占据越来越重要的地位。云资源管理是云平台运行的关键环节,要在确保云平台稳定运行的基础上提升云资源利用效率,目前大多数企业级平台已经历大规模建设阶段,在使用阶段暴露出闲置资源多、资源分配不均、缺少管理要求及统一规范等问题,故亟需构建一套科学的云资源管理方法论,实现云资源精益管理。在PDCA模型的基础上,提出了云资源管理方法,拓展管理者对云资源全过程管理的视野,挖掘痛点问题,为企业级云计算平台长效化管理提供参考。关键词:云计算;PDCA;云资源;云资源管理0引言云计算[1-2]是继互联网、计算机后信息时代的又一次革新。随着云计算技术的不断发展,越来越多的企业为自己搭建自有的云平台,用来承担企业的各项业务,面向内部人员提供服务。云计算技术的出现使得传统的资源管理方式不再适用于云资源管理。云计算技术用各种软硬件资源构成各种虚拟的逻辑资源,并将这些虚拟资源组成一个大的资源池,供企业各项系统使用[3]。《Flexera2021年云状态报告》数据显示,企业上云后平均浪费了30%的云支出,云成本预算处于失控状态[4]。因此,如何有效地管理云平台虚拟资源是企业云管理过程中一个重要的问题。本文基于PDCA(plan,do,check,act)管理模型提出的资源管理方法助力企业有效管控各项业务系统的资源需求,提高云资源使用率,降低成本。1基于PDCA的云资源管理理论基础PDCA模型适用于各行业的日常管理过程。PDCA循环管理是自我发现、自我完善、自我发展的质量管理活动的科学程序和规律总结,不仅是被国内外诸多领域的实践证明了的科学有效的质量管理方法,而且还是能使任何一项工作有效进行的合乎逻辑的工作程序。PDCA是一个动态循环的过程,云资源管理也是持续动态演进的一个过程。企业云平台管理人员需要主动开展云资源管理工作,建立循环往复、持续改进的云资源管理机制,以此推动云资源的充分利用,提高云资源使用率[5-6]。2基于PDCA的云资源管理方法参考PDCA管理方法,增加资源评价环节,以5个过程管控手段加1个评价晾晒分...

1、当您付费下载文档后,您只拥有了使用权限,并不意味着购买了版权,文档只能用于自身使用,不得用于其他商业用途(如 [转卖]进行直接盈利或[编辑后售卖]进行间接盈利)。
2、本站所有内容均由合作方或网友上传,本站不对文档的完整性、权威性及其观点立场正确性做任何保证或承诺!文档内容仅供研究参考,付费前请自行鉴别。
3、如文档内容存在违规,或者侵犯商业秘密、侵犯著作权等,请点击“违规举报”。

碎片内容

蜗牛文库的最新文档

二年级数学下册其中检测卷二年级数学下册其中检测卷附答案#期中测试卷.pdf
10.00金币
0下载
二年级数学下册期末质检卷(苏教版)二年级数学下册期末质检卷(苏教版)#期末复习 #期末测试卷 #二年级数学 #二年级数学下册#关注我持续更新小学知识.pdf
10.00金币
0下载
二年级数学下册期末混合运算专项练习二年级数学下册期末混合运算专项练习#二年级#二年级数学下册#关注我持续更新小学知识 #知识分享 #家长收藏孩子受益.pdf
10.00金币
1下载
二年级数学下册年月日三类周期问题解题方法二年级数学下册年月日三类周期问题解题方法#二年级#二年级数学下册#知识分享 #关注我持续更新小学知识 #家长收藏孩子受益.pdf
10.00金币
0下载
二年级数学下册解决问题专项训练二年级数学下册解决问题专项训练#专项训练#解决问题#二年级#二年级数学下册#知识分享.pdf
10.00金币
1下载
二年级数学下册还原问题二年级数学下册还原问题#二年级#二年级数学#关注我持续更新小学知识 #知识分享 #家长收藏孩子受益.pdf
10.00金币
1下载
二年级数学下册第六单元考试卷家长打印出来给孩子测试测试争取拿到高分!#小学二年级试卷分享 #二年级第六单考试数学 #第六单考试#二年级数学下册.pdf
10.00金币
0下载
二年级数学下册必背顺口溜口诀汇总二年级数学下册必背顺口溜口诀汇总#二年级#二年级数学下册 #知识分享 #家长收藏孩子受益 #关注我持续更新小学知识.pdf
10.00金币
0下载
二年级数学下册《重点难点思维题》两大问题解决技巧和方法巧算星期几解决周期问题还原问题强化思维训练老师精心整理家长可以打印出来给孩子练习#家长收藏孩子受益 #学霸秘籍 #思维训练 #二年级 #知识点总结.pdf
10.00金币
0下载
二年级数学下册 必背公式大全寒假提前背一背开学更轻松#二年级 #二年级数学 #二年级数学下册 #寒假充电计划 #公式.pdf
10.00金币
0下载
蜗牛文库+ 关注
实名认证
内容提供者

提供各种专业文档内容

确认删除?
QQ
  • QQ点击这里给我发消息
微信客服
  • 微信客服
回到顶部