电脑桌面
添加蜗牛文库到电脑桌面
安装后可以在桌面快捷访问

政府采购濉溪医院采购医用空气加压氧仓项目二次货物.docVIP免费

政府采购濉溪医院采购医用空气加压氧仓项目二次货物.doc_第1页
政府采购濉溪医院采购医用空气加压氧仓项目二次货物.doc_第2页
政府采购濉溪医院采购医用空气加压氧仓项目二次货物.doc_第3页
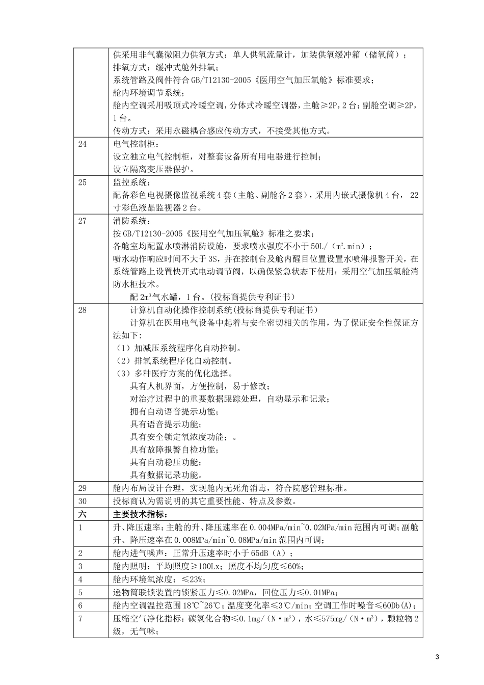
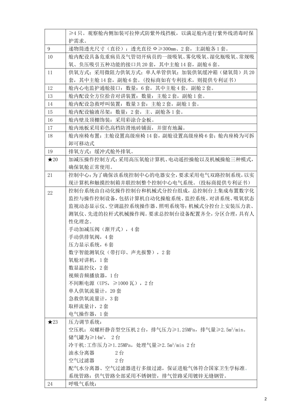
政府采购濉溪县医院采购医用空气加压氧仓项目(二次)货物清单采购编号:SXZC-HGK18043序号名称数量技术参数预算价:199万元,超预算作废一、货物需求一览表序号设备名称数量交货期1医用空气加压氧舱1合同签订接到用户通知后4个月内二、技术规格要求:序号一总体要求1项目名称:一舱二室四门式医用空气加压氧舱一套,总体建造水平要求达到国内最先进水平。2投标厂家须拥有医用空气加压氧舱设计相关的资质和能力,设计文件须通过国家质检总局指定的医用氧舱设计文件鉴定单位。3最终氧舱型号需经用户认可,并提供氧舱设计图纸、布局图纸及实物效果图。二数量:1套四设备设计、制造、安装、验收所依据和符合的标准:1TG24-2015《氧舱安全技术监察规程》2GB150-2011《压力容器》3GB/T12130-2005《医用空气加压氧舱》4《医用氧舱临床安全技术要求》5《压力容器安全技术监察规程》6GB50222-1995《建筑内部装修设计防火规范》7GB/T12243-2005《弹簧直接载荷式安全阀》8满足CMD中国医疗器械质量认证中心之质量体系要求9满足国家食品药品监督管理局产品检测要求10按GB/T12130-2005《医用空气加压氧舱》标准之要求,配备消防水喷淋系统五技术要求1舱体规格:一舱二室四门式空气加压平底舱体。★2舱体规格径向截面直径3600mm,长度10000mm★3设计压力:0.3MPa最高工作压力:0.2MPa4治疗人数:20人(主舱14人,副舱6人)★3标准人均舱容:≥3m36舱门数量及规格:主舱:平移门2个,舱门透光尺寸规格≥1850mmX1000mm(高X宽);副舱:平移门2个,舱门透光尺寸规格≥1850mmX1000mm(高X宽),并可使舱内地面和氧舱大厅地面向平、无门槛。(投标商提供专利证书)7舱内照明:采用冷光源外照明装置,数量≥16只,其中主舱≥12套,副舱≥4套。8观察窗透光尺寸(直径):透光直径Ф≥300mm,数量≥10只,其中主舱≥6只,副舱≥4只。观察舱内侧加装可拉伸式防紫外线挡板,以满足舱内进行紫外线消毒时保护需求。9递物筒透光尺寸(直径):透光直径Ф≥300mm、2套,主副舱各1套。10舱内配设具备危重病员及气管切开病员的一级吸氧、雾化吸氧、湿化瓶吸氧、常规吸氧、负压吸引五种功能的接口共20套,其中主舱14套,副舱6套。11供氧方式;采用微阻力供氧方式;单人单管供氧;加装供氧缓冲箱(储氧筒)共20套,其中主舱14套,副舱6套。(投标商如有专利技术,则提供专利证书)12舱内心电监护通舱接口:数量:6套,其中主舱4套,副舱2套。13舱内配设全方位拾音对讲装置:数量:主舱2...

1、当您付费下载文档后,您只拥有了使用权限,并不意味着购买了版权,文档只能用于自身使用,不得用于其他商业用途(如 [转卖]进行直接盈利或[编辑后售卖]进行间接盈利)。
2、本站所有内容均由合作方或网友上传,本站不对文档的完整性、权威性及其观点立场正确性做任何保证或承诺!文档内容仅供研究参考,付费前请自行鉴别。
3、如文档内容存在违规,或者侵犯商业秘密、侵犯著作权等,请点击“违规举报”。

碎片内容

蜗牛文库的最新文档

二年级数学下册其中检测卷二年级数学下册其中检测卷附答案#期中测试卷.pdf
10.00金币
0下载
二年级数学下册期末质检卷(苏教版)二年级数学下册期末质检卷(苏教版)#期末复习 #期末测试卷 #二年级数学 #二年级数学下册#关注我持续更新小学知识.pdf
10.00金币
0下载
二年级数学下册期末混合运算专项练习二年级数学下册期末混合运算专项练习#二年级#二年级数学下册#关注我持续更新小学知识 #知识分享 #家长收藏孩子受益.pdf
10.00金币
1下载
二年级数学下册年月日三类周期问题解题方法二年级数学下册年月日三类周期问题解题方法#二年级#二年级数学下册#知识分享 #关注我持续更新小学知识 #家长收藏孩子受益.pdf
10.00金币
0下载
二年级数学下册解决问题专项训练二年级数学下册解决问题专项训练#专项训练#解决问题#二年级#二年级数学下册#知识分享.pdf
10.00金币
1下载
二年级数学下册还原问题二年级数学下册还原问题#二年级#二年级数学#关注我持续更新小学知识 #知识分享 #家长收藏孩子受益.pdf
10.00金币
1下载
二年级数学下册第六单元考试卷家长打印出来给孩子测试测试争取拿到高分!#小学二年级试卷分享 #二年级第六单考试数学 #第六单考试#二年级数学下册.pdf
10.00金币
0下载
二年级数学下册必背顺口溜口诀汇总二年级数学下册必背顺口溜口诀汇总#二年级#二年级数学下册 #知识分享 #家长收藏孩子受益 #关注我持续更新小学知识.pdf
10.00金币
0下载
二年级数学下册《重点难点思维题》两大问题解决技巧和方法巧算星期几解决周期问题还原问题强化思维训练老师精心整理家长可以打印出来给孩子练习#家长收藏孩子受益 #学霸秘籍 #思维训练 #二年级 #知识点总结.pdf
10.00金币
0下载
二年级数学下册 必背公式大全寒假提前背一背开学更轻松#二年级 #二年级数学 #二年级数学下册 #寒假充电计划 #公式.pdf
10.00金币
0下载
蜗牛文库+ 关注
实名认证
内容提供者

提供各种专业文档内容

确认删除?
QQ
  • QQ点击这里给我发消息
微信客服
  • 微信客服
回到顶部